

6月6日深夜, 证监会发布《存托凭证发行与交易管理办法(试行)》以及相关配套文件。
具体来看,《管理办法》明确了存托凭证的法律适用和基本监管原则,对存托凭证的发行、上市、交易、信息披露制度等作出了具体安排。
基金君做了十大核心解读!
核心要点一:不得跨境歧视
境外基础证券发行人的股权结构、公司治理、运行规范等事项适用境外注册地公司法等法律法规规定的,应当保障对中国境内投资者权益的保护总体上不低于中国法律、行政法规以及中国证监会规定的要求,并保障存托凭证持有人实际享有的权益与境外基础证券持有人的权益相当,不得存在跨境歧视。
基金君点评:这一点要求不低于中国法律法规和证监会要求,禁止歧视,说明了CDR的发行还是中国规则说的算。
核心要点二:发行条件
1、《证券法》第十三条第(一)项至第(三)项关于股票公开发行的基本条件;
2、为依法设立且持续经营三年以上的公司,公司的主要资产不存在重大权属纠纷;
3、最近三年内实际控制人未发生变更,且控股股东和受控股股东、实际控制人支配的股东持有的境外基础证券发行人股份不存在重大权属纠纷;
4、境外基础证券发行人及其控股股东、实际控制人最近三年内不存在损害投资者合法权益和社会公共利益的重大违法行为;
5、会计基础工作规范、内部控制制度健全;
6、董事、监事和高级管理人员应当信誉良好,符合公司注册地法律规定的任职要求,近期无重大违法失信记录;
7、中国证监会规定的其他条件。
基金君点评:对经营,控制权,违法违规等有明确要求,但并没有最低市值限制,因此以后有可能除了五大互联网巨头外,还有更多公司可以通过CDR回归A股。
核心要点三:审核要求
申请公开发行存托凭证的, 境外基础证券发行人应当依照《 证券法》《 若干意见》 以及中国证监会规定, 报请中国证监会核准。
中国证监会发行审核委员会依照《证券法》第二十三条以及中国证监会规定,审核存托凭证发行申请。
仅面向符合适当性管理要求的合格投资者公开发行存托凭证的,可以简化核准程序,具体程序由中国证监会另行规定。
基金君点评:CDR也要像新股一样提交申请,证监会发行审核委员会进行审核,但还有一个只给合格机构投资者的简易发行,会里另外制定新规。
核心要点四:保荐券商
申请存托凭证公开发行并上市的,境外基础证券发行人应当依照《证券法》第十一条、第四十九条的规定,聘请具有保荐资格的机构担任保荐人。
保荐人应当依照法律、行政法规以及中国证监会规定尽职履行存托凭证发行上市推荐和持续督导职责。
公开发行存托凭证的,应当依照《证券法》第二十八条至第三十六条的规定,由证券公司承销, 但投资者购买以非新增证券为基础证券的存托凭证以及中国证监会规定无需由证券公司承销的其他情形除外。
基金君点评:CDR发行一般来说需要保荐券商,券商也有承销义务,但也有特殊情况,不用券商保荐人的。
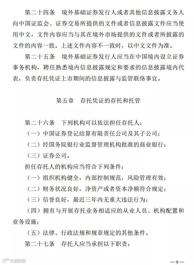
核心要点五:上市规则
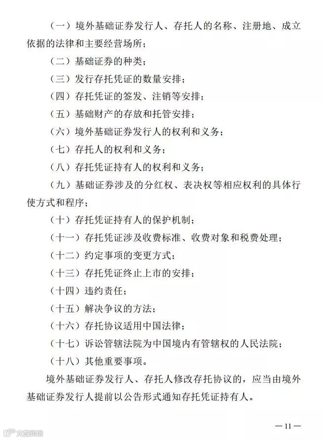
依法公开发行的存托凭证应当在中国境内证券交易所上市交易。境外基础证券发行人申请存托凭证上市的,应当符合证券交易所业务规则规定的上市条件,并按照证券交易所的规定提出上市申请,证券交易所审核同意后,双方签订上市协议。
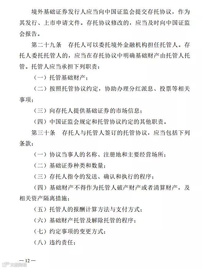
证券交易所应当依据《 证券法》《 若干意见》 以及中国证监会规定制定存托凭证上市的相关业务规则
基金君点评:CDR还需要满足交易所的上市要求,具体上市要求交易所还在制定中。
核心要点六:做市商
存托凭证的交易应当遵守法律、行政法规、中国证监会规定以及证券交易所业务规则的规定。
存托凭证的交易可以按照有关规定采取做市商交易方式。
证券交易所应当按照《证券法》第一百一十五条规定,对存托凭证交易实行实时监控,并可以根据需要,对出现重大异常交易情况的证券账户限制交易。
基金君点评:做市商制度是亮点,但不知道阿里腾讯这样的大巨头,券商能否承担做市商的责任
核心要点七:减持
境外基础证券发行人的股东、 实际控制人、 董事、监事、高级管理人员和存托凭证的其他投资者在中国境内减持其持有的存托凭证的,应当遵守法律、行政法规、中国证监会规定以及证券交易所业务规则的规定。
基金君点评:大股东,董事等可以减持CDR,但必须遵守中国法律法规,也就是此前一年公布的非常严格的减持法规。
核心要点八:重大资产重组
境外基础证券发行人实施重大资产重组、发行存托凭证购买资产的,应当符合法律、行政法规以及中国证监会规定。
境外基础证券发行人不得通过发行存托凭证在中国境内重组上市。
基金君点评:重大重组等需要符合中国法律法规,但严禁发行CDR在中国境内重组上市。
核心要点九:信息披露
发生以下情形之一的,境外基础证券发行人应当及时进行披露:
1、存托人、托管人发生变化;
2、存托的基础财产发生被质押、挪用、司法冻结或者发生其他权属变化;
3、对存托协议作出重大修改;
4、对托管协议作出重大修改;
5、对股东投票权差异、企业协议控制架构或者类似特殊安排作出重大调整;
6、中国证监会规定的其他情形
基金君点评:信息披露的事项很多,涉及到各类新问题,都要在国内进行严格的,及时的信息披露。
核心要点十:监管和法律责任
存托凭证的发行、交易等活动违反本办法规定的,中国证监会可以采取以下监管措施:
1、责令改正;
2、监管谈话;
3、出具警示函;
4、认定为不适当人选;
5、依法可以采取的其他监管措施。
有下列行为的,中国证监会依据《证券法》相关规定进行行政处罚;构成犯罪的,依法追究刑事责任:
1、未经中国证监会核准,擅自公开或者变相公开发行存托凭证;
2、不符合发行条件的境外基础证券发行人以欺骗手段骗取存托凭证发行核准;
3、保荐人在存托凭证发行、上市中出具有虚假记载、误导性陈述或者重大遗漏的保荐书,或者不履行其他法定职责;
4、境外基础证券发行人或者其他信息披露义务人未按照规定披露信息、报送有关报告,或者所披露的信息、报送的报告有虚假记载、误导性陈述或者重大遗漏;
5、内幕信息知情人和非法获取内幕信息的人利用内幕信息买卖存托凭证、泄露内幕信息、建议他人买卖存托凭证;
6、违反《证券法》的规定操纵存托凭证市场;
7、证券服务机构在为存托凭证的发行、交易等证券业务活动提供服务中, 未勤勉尽责, 所制作、 出具的文件有虚假记载、误导性陈述或者重大遗漏
8、《证券法》规定的其他违法行为。
基金君点评:这里列出了中国证监会依法对CDR能采取的监管措施,还有行政处罚,甚至依法追求刑事责任的情形。


























本文内容来源于中国基金报
END
点击图片查看峰会议程
推荐阅读
《资管新规》下,PE、VC、GP、LP、FOF的碰撞与改变?“标品化”时代来临!
中泰证券首席经济学家李迅雷: 2018房地产投资回落 制造业、消费升级是新机会
红黄蓝背后的资本劫:上达资本出镜 纪源资本作陪 包凡、唐宁现身股东名单
九鼎“狼”,中钰“羊”,天星“下嫁”东方富海“做新郎”:被产业资本收编的PE们
爆款专家栗浩洋,一个让张小龙害怕的人,用人工智能自适应体系再爆K12教育
融资中国官方微信
微信号:thecapital
微博账号:融资中国
官方网站:
www.thecapital.com
长按二维码关注
欢迎留言、点赞


