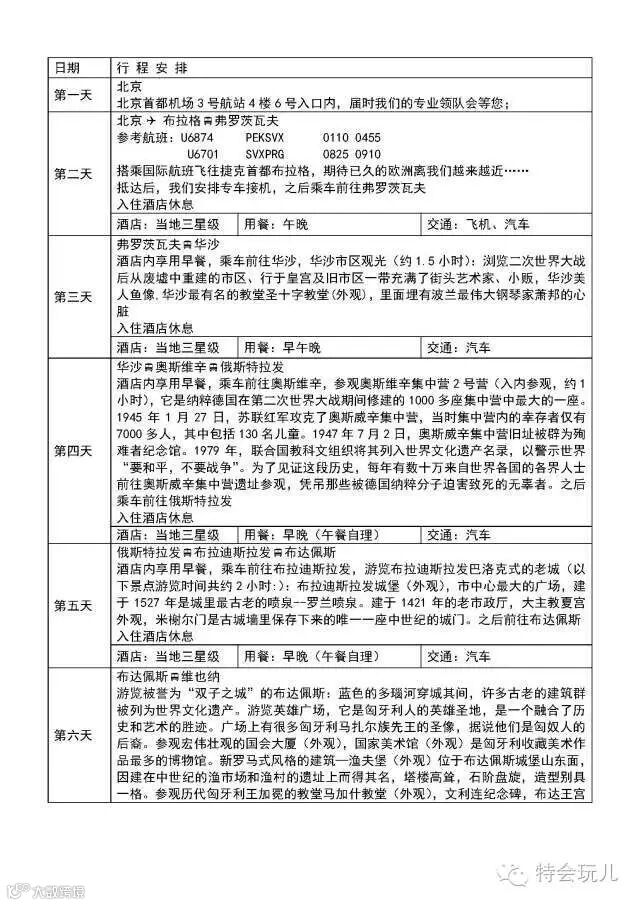
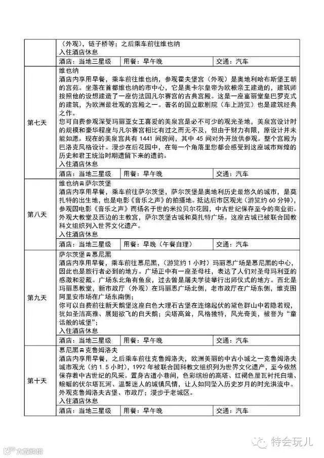
-
全程优质三-四星级酒店; -
音乐之都维也纳; -
莫扎特故乡萨尔茨堡; -
百塔之城布拉格; -
多瑙河畔明珠布达佩斯; -
祭奠和平奥斯维辛。
-
中国至欧洲往返机票(团队经济舱); -
当地三星级酒店(双人间 / 西式早餐); -
专业中文导游; -
中式午晚餐(五菜一汤)以及行程所列特色餐; -
境外旅游巴士及专业司机; -
领队及导游服务费; -
行程中所列*景点门票; -
ADS团队旅游签证费 -
旅行社责任险; -
所有报名参加特会玩儿旅游线路,均免费赠送旅游者人身意外险。
-
因境外目的地有小费文化,客人需给予导游、境外司机及酒店服务、餐厅服务人员小费,共计140欧,以上费用将由导游或领队在境外代收代付; -
护照费; -
签证相关费用:例如未成年人公证,认证等; -
酒店内一切私人消费,包括行李搬运费用; -
服务项目未提到的其他一切费用; -
游客因自身过错、自由活动期间造成的人身和财产损失。

