-
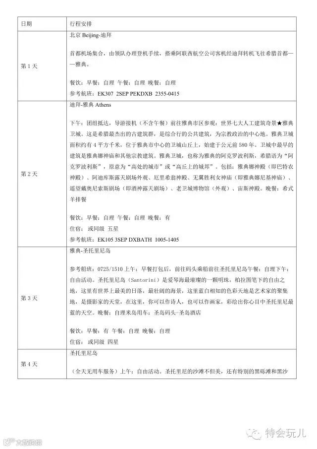
世界新七大奇迹之一-卫城; -
第一届现代奥林匹克运动会会场-雅典竞技场; -
蓝白色的蜜月圣地--圣托里尼岛; -
全程六菜一汤 雅典安排一餐希式羊排餐; -
雅典升级五星级酒店 米岛,圣岛四星级酒店; -
包含境外司机地陪等相关境外服务人员小费。
-
国际往返机票(含机场税)团队经济舱; -
团队旅游签证费; -
欧洲当地标准四~五星酒店双人标准间住宿(两人一间,含早餐); -
境外含一顿西式羊排餐(用餐时间在飞机或船上以机船餐为准,不再另退餐费); -
全程旅游巴士及专业司机; -
全程中文领队兼导游服务; -
行程中有★号景点的首道门票; -
旅行社责任险; -
所有报名参加特会玩儿旅游线路,均免费赠送人身意外伤害保险。
-
护照费; -
洗衣、理发、电话、饮料、烟酒、付费电视、行李搬运等私人费用; -
行李海关课税,超重行李托运费、管理费; -
行程中未提及的景点游览及其他费用,如特殊门票、游船(轮)、缆车、地铁票等费用; -
因交通延阻、罢工、大风、大雾、航班取消或更改时间等人力不可抗拒原因所引致的额外费用; -
签证相关的例如未成年人公证,认证等相关费用; -
报价未含境外司机、地陪及导游服务费(8欧/天*8天=64欧)。

