关注“特会玩儿”特价产品随你挑!
2788元!11月30日
普吉岛5晚7日游!
普吉岛
推荐理由
费用说明
包含:
普吉岛往返国际机票,团队经济舱,含机场建设税;
普吉豪华团队酒店;
境外旅游巴士及外籍司机;
境外司导及领队服务费;
行程所列中餐晚餐;
行程所列景点门票;
所有报名参加特会玩儿旅游线路,均免费赠送旅游者人身意外险。
不含:
护照费用;
泰国旅游签证费用;
酒店内电话、传真、洗熨、收费电视、饮料等奋勇;酒店行李搬运等费用不含;
服务项目未提到的其他一切费用;
旅游费用不包括旅游者因违约、自身过错、自由活动期间内行为或自身疾病引起的人身和财产损失。
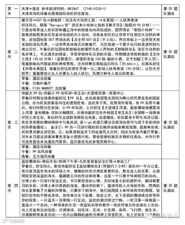
参考行程
咨询地址: 北京市西城区西直门南小街国英一号4楼0423号环境国旅车公庄门市
咨询热线: 010-58562400-602
新浪微博: @特会玩儿2016
WeChat: tehuiwan2016

