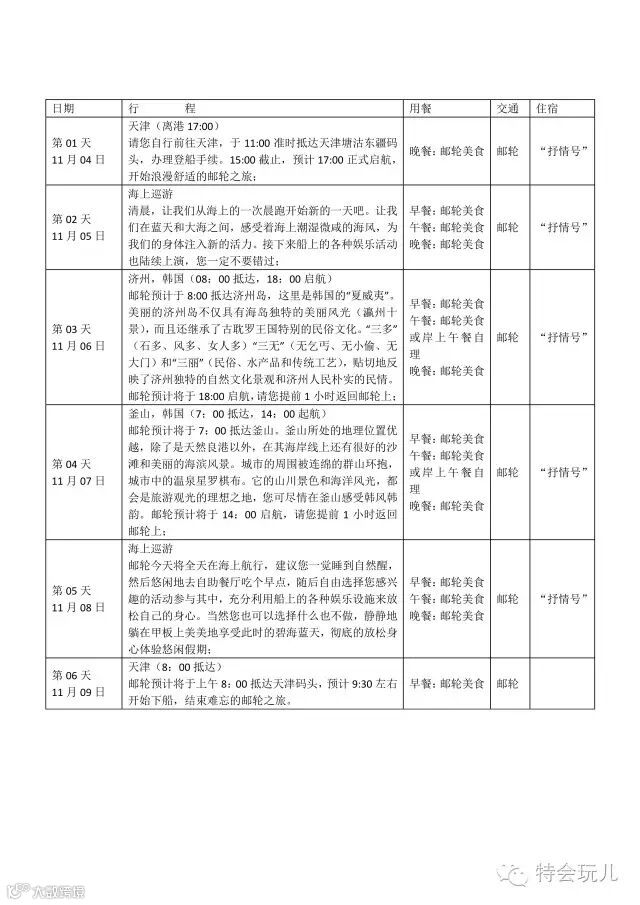
济州
釜山
-
最适合中国乘客的邮轮,全部标识中文化,餐食全新加入中式菜品让您在传统而优雅的环境中体会到温馨的舒适感; -
地中海邮轮以专注细节以及宁静的意大利典雅风格而著称,让您在格调中完成前往目的地的旅程; -
MSC邮轮特邀世界顶级厨师、亚洲最年轻的创意型厨师、被誉为中国菜设计大师的梁子庚为抒情号定制中式菜单; -
各项精彩的娱乐活动和设施能满足不同年龄和喜好人群的度假需求。
-
行程中所标明的“抒情号”邮轮船票、港务费; -
邮轮上免费餐厅的餐食和免费娱乐设施; -
全程中文陪同服务费; -
免费赠送岸上游览(岸上游为赠送项目,团队客人需跟随旅游团统一游览,不得脱团。如不参加岸上游览,不退还岸上游览费); -
所有报名参加特会玩儿旅游线路,均免费赠送旅游者人身意外险。
-
护照费、申请签证中准备相关材料所需的制作、手续费; -
12周岁以上乘客60美元,12周岁以下儿童30美元,相关费用由客人在船上自行支付(收费标准仅供参考,以船上公布标准为准); -
北京/天津市区到天津东疆码头的交通费用:北京-天津东疆码头往返200元/人;天津市区-东疆码头往返100元/人;2岁及以下儿童免费。 -
邮轮上非免费餐饮费、洗衣、理发、电话、饮料、烟酒、付费电视、行李搬运等私人费用; -
邮轮公司有可能临时增收的燃油附加费; -
出入境的行李海关课税,超重行李的托运费、管理费等; -
旅游费用包含内容以外的所有费用: -
行程中未提到的其它费用:如特殊门票、缆车、地铁票等费用; -
因个人原因滞留产生的一切费用; -
因气候或飞机、车辆、船只等交通工具发生故障导致时间延误或行程变更引起的经济损失和责任; -
行李在托运期间造成损坏的经济损失和责任。

