
导 读
中泰证券三年前申请IPO,因涉嫌违反证券期货相关法律法规,进程受阻。如今,处于IPO二次审核的关键节点,被爆5.5亿产品纠纷,有业内人士对此分析,上市恐被耽误,私下了结的可能性大。
作者 | 野马尘埃
IPO前夜最常见“血雨腥风”。
陌陌赴美上市之际,唐岩遭老东家丁磊补刀;优步IPO前夕,司机集体计划抗议薪酬问题;鸿合科技即将IPO,在美遭诉讼核心专利疑抄袭......
中泰证券也没能避免。5月29日,一位来自浙江宁波的朱姓投资者,称6月5日要在北京开一场发布会,揭露“中泰证券诱导销售导致债券违约5.5亿”的事情。中泰证券在三年前首次申请IPO受阻后,5月份刚刚在证监会更新了招股书,目前正处于IPO二次审核的关键节点时,一场“暴雨”骤至。

据朱姓投资者描述,中泰证券和深圳冠石联合起来给他“量身定制”了一个“大坑”。于2015年起,他用5.5亿元投资了中泰证券代销的三期冠石系列产品。资产管理方为深圳市冠石资产管理有限公司。
当时,深圳冠石为其出具了盖有公章的差额补足函,承诺“如冠石定期一期发生基金份额单位净值跌破止损线的情况,我司或我司委托的第三方将向贵司代销的委托人,以年化收益率5.5%的标准进行差额补足。”
所谓“差额补足”,实质上就是保本保息。因为我国资管业一直有“刚性兑付”的“传统”,资产管理方为了吸引投资者,经常会和投资者私下签订“保本”协议,以促成“交易”。这在行业内,并不少见。
但,三方皆大欢喜的事情,走向却渐渐偏离了预期“航道”。
该产品遭遇评级下调、违约等情况,流动性受限,产生兑付危机。更让朱姓投资者想不到的是,他是整个冠石产品的唯一持有人。本是大户,却被这样华丽丽地“割了韭菜”,于是他决定开场媒体发布会质问中泰证券。

他列出“中泰证券十大疑点”:违规保本保息;风控合规流于形式;选择性兑付泰融系列产品;开除员工推卸责任;诱导性销售等。在这个敏感阶段,似乎条条皆指向“中泰证券”IPO不合规。
“中泰证券”IPO会因此受到影响吗?事实真的如这位朱姓投资者所说吗?

中泰证券连夜做出声明,深圳冠石选择沉默
处于风暴旋涡中的中泰证券,于5月31日晚发布了声明。


融中财经对声明中的要点进行了梳理:
一、投资者的5.5亿投资了哪些产品?盈亏状况、赎回情况如何?
投资人朱某某主张所涉及的产品为 “冠石泰盈1期私募证券投资基金”(以下简称“泰盈1期”)、“浙分-冠石定制1期私募证券投资基金”(以下简称“浙分冠石”)、“泰诚-冠石-泰盈3期私募证券投资基金”(以下简称“泰盈3期”)三只私募基金产品。
深圳市冠石资产管理有限公司为资产管理人,具备私募基金管理人资格。中泰证券为上述产品的代销、托管机构。受经济形势和市场环境影响,所持部分债券遇到流动性风险,投资人已兑付金额2亿多元,剩余份额暂时未予兑付,其中涉险的债券余额为1亿元左右。
二、托管人是否尽到托管指责?是否存在诱导性销售?
中泰证券表示,一直严格按照法律法规的规定及基金合同的约定履行托管人开立托管账户、估值复核、投资监督、资产保管等法定义务,不存在“不够勤勉尽责、未尽托管人职责”的情况。
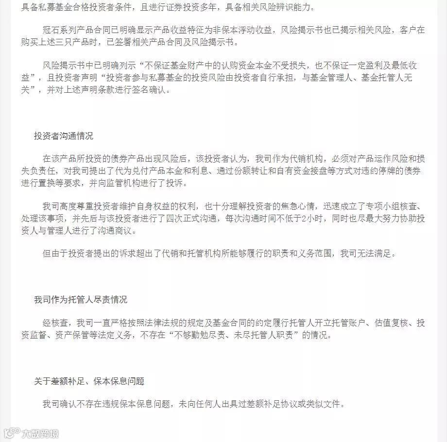
销售前,中泰证券对投资者进行了风险识别,认为其从事证券投资多年,具备私募基金合格投资者条件。购买时,投资人签署相关产品合同及风险揭示书。
三、投资人和中泰证券的纠纷争议点在哪里?
投资人认为中泰证券作为代销机构,要对产品运作风险和损失负责任,并提出了代为兑付产品本金和利息、通过份额转让和自有资金接盘等方式对违约停牌的债券进行置换等要求。而中泰证券表示,作为代销机构,已经协助投资人与管理人进行了沟通商议。但投资者提出的诉求超出了代销和托管机构所能够履行的职责和义务范围,中泰证券无法满足。
四、中泰证券是否存在违规承诺差额补足、保本保息问题?
中泰证券表示,未向任何人出具过差额补足协议或类似文件。对于不符合法规和事实、故意夸大歪曲事实、裹挟舆论,对中泰证券声誉造成不良影响的言论和行为,将保留追究法律责任的权利。
据了解,为投资人出具差额补足函的是资产管理方深圳市冠石资产管理有限公司,据天眼查显示,深圳市冠石资产管理有限公司,成立于2012年12月,法定代表人为文勇军,注册资本为1000万人民币,是国内较早专注于债券投资的阳光私募类金融机构。
截至目前为止,深圳冠石一直保持沉默,未作出任何回应。

多次“踩雷”,营收利润下滑
早在几年前,中泰证券就曾出现多次“踩雷”、“兑付危机”事件。
2015年,中泰证券募集了一支金额高达1.61亿的私募产品,出现兑付危机后,投资者报警,在调查过程中,中泰证券称此产品系公司前员工彭某的个人行为。彭某否认称牵头私募产品是职务行为。最终,事件以彭某涉嫌非法集资被判刑入狱结尾。
2017年,中泰证券发布了多篇关于欢瑞世纪的买入评级研报,随后欢瑞世纪因为一系列负面被立案调查,股价大跌。
2018年8月,中泰证券托管和销售的“纯债基金-泰融1期”出现兑付危机。“泰融1期”持有的“永泰能源2018年度第二期短期融资券”未能结清银行贷款;永泰能源的“17永泰能源CP004”银行间短期融资券未能按期足额兑付本息;“18永泰能源CP002”发生交叉违约。
随后,多名投资者聚集在济南中泰证券总部拉条幅维权。指责中泰证券作为作为代销机构存在虚假宣传以及误导行为。最终,原计划在2018年7月2日开放赎回的“泰融1期”发生实质违约,违约金额2.8亿元。随后,中泰证券成为12家降级券商之一,评级从A级降至BBB级。
近年来,中泰证券的营收和利润情况也不容乐观。据招股书显示,在2016年、2017年和2018年,中泰证券的营业收入分别为83.47亿元、81.69亿元和70.25亿元,净利润分别为25.33亿元、18.96亿元和10.70亿元。连续三年净利润与营收双下滑,目前存在面临业务规模萎缩、盈利能力下滑的风险。
中泰证券的IPO之路并不顺利。早在2016年3月份时,中泰证券就申请了IPO,但因当时涉嫌违反证券期货相关法律法规,进程一度受阻。今年5月17日,中泰证券招股书在证监会进行更新,目前正处于IPO二次审核的关键节点,却被曝出5.5亿产品纠纷,站上风口浪尖。

IPO或毁于一旦,行业问题亟待解决
券商在过冬。
从2015年开始,二级市场行情一直萎靡不振。2018年,中国证券业协会就曾统计过一份数据:证券行业中,共131家证券公司。上半年实现营收1266亿元,同比下降12%;当期实现净利润329亿元,同比下降40%。
目前券商主要的收入来源是两融息费和发行的各种产品创收。基金代销面临和天天基金网等基金认购费较低的渠道竞争。经纪佣金从几年前的千分之三降到了万分之二,很多券商规定员工都有基金销售的任务,任务重,好基金产品又凤毛麟角。以至于近两年来,风险爆雷比较多。
“中泰证券诱导销售导致债券违约5.5亿”事件的发生不是偶然。据融中财经记者了解到,某证券公司在去年也遇到了类似的情况,有两款基金产品跌破面值,遭遇投资者声讨,最终证券公司给予投资者进行了兑付。
此次事件是否会影响到中泰证券IPO进程?中泰证券是否尽到了代销人该尽的责任?能否给予投资者兑付?融中财经记者就此采访到了某位金融业资深高管。该高管称,此次事件中,问题主要集中在两点:
一、产品属于“一对一”私人订制
按相关条例,代销产品出现流动性风险,产生兑付危机,证券公司没有义务必须要给予兑付。但事件中所涉及的代销产品属于“一对一”产品,这就相当于证券公司给投资者单独开了一个户,为其“私人订制”理财产品。这种情况下,就存在证券公司和投资人之间就兑付金额展开协商的可能性。
二、券商和资产管理方合作关系密切,产品风险谁担?
证券公司和资产管理方有利益连接点。券商可以从代销基金的过程中,获得代销收入(认购费用返点、分仓佣金、赎回费、管理费等)。一般来说,证券公司会得到代销产品金额的1%-2%个返点,甚至更多,加上管理费用等,代销5亿元的第三方产品,证券公司会有近千万收入。
投资者通过券商购买第三方产品时,即便第三方签订了“保本保息函”,在实际风险发生时,也多会由投资者承担全部风险,这就在无形中为“兑付危机”埋下隐患,也是目前我国资管业存在的一个亟待解决的问题。
对于中泰证券来说,目前正处于IPO冲刺关键期,此次事件很容易影响到整个上市周期。朱姓投资者踏着节拍而来,选择在这一时间节点对中泰证券进行舆论声讨,可见,他很懂得在敏感时间点,利用舆论影响力给中泰证券加压。
投资者既然能拿出5个亿进行投资,开新闻发布会恐怕也不只是说说而已,被“私人订制”的理财,风险全部由自己买单,投资者怎肯善罢甘休?“上市恐怕是耽误了,私下了结的可能性较大。”某券商从业人员对此评论道。
媒体合作:010-84464881
商务合作:010-84467811
如需转载请点击标题栏原创转载,
加入开白群后联系开白名单~
融资中国2019股权投资产业峰会
水母研究微信公众号——关注的不只是母基金


独家 | 蔚来“碰瓷”亦庄国投 100亿融资真假成疑
那些试水美元基金的GP们,后来都怎么样了
五四特辑:创投圈的年轻人,如何度过自己的一天
融中集团朱闪:抢滩科创板,生物医疗行业的趋势与投资逻辑
【深度】达晨的生存秘籍



