-
全天自由活动,睡到自然醒; -
可自由选择参加各类活动。
-
机票:北京-兰卡威经济舱往返机票含税
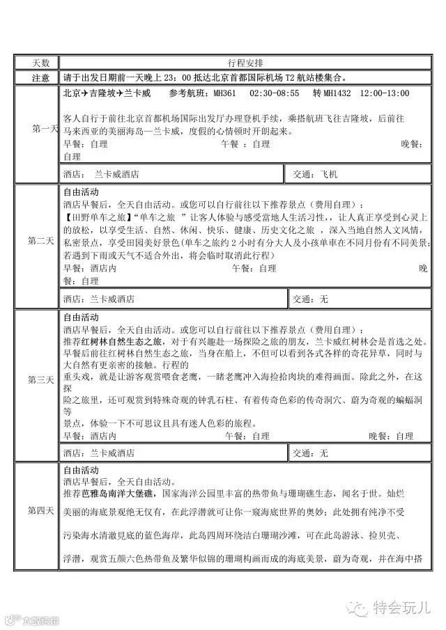
参考航班: 北京-吉隆坡-兰卡威 MH361 02:30-08:55转 MH1432 12:00-13:00 兰卡威-吉隆坡-北京 -
MH1437 14:50-15:55转 -
酒店:4晚酒店住宿 -
拼车接送:机场酒店接送机服务
-
签证:260元/人 所需资料:护照(有效期6个月以上)+两张两寸白底照片(不可以戴眼镜、不可翻拍),4个作日出签。18 岁 以下儿童随父母出行要提供出生证复印件。18岁以下儿童随其他人出行。要提供父母的委托证明及出生证复印件(如出生证遗失,可用户口本复印件代替); 4个工作日出签; -
费用:护照费,客人境外消费等; -
私人性质的消费(如交通费、洗衣、电话、酒水、购物等);单房差,一日游,行程外产生的超公里费或者超工时费。

