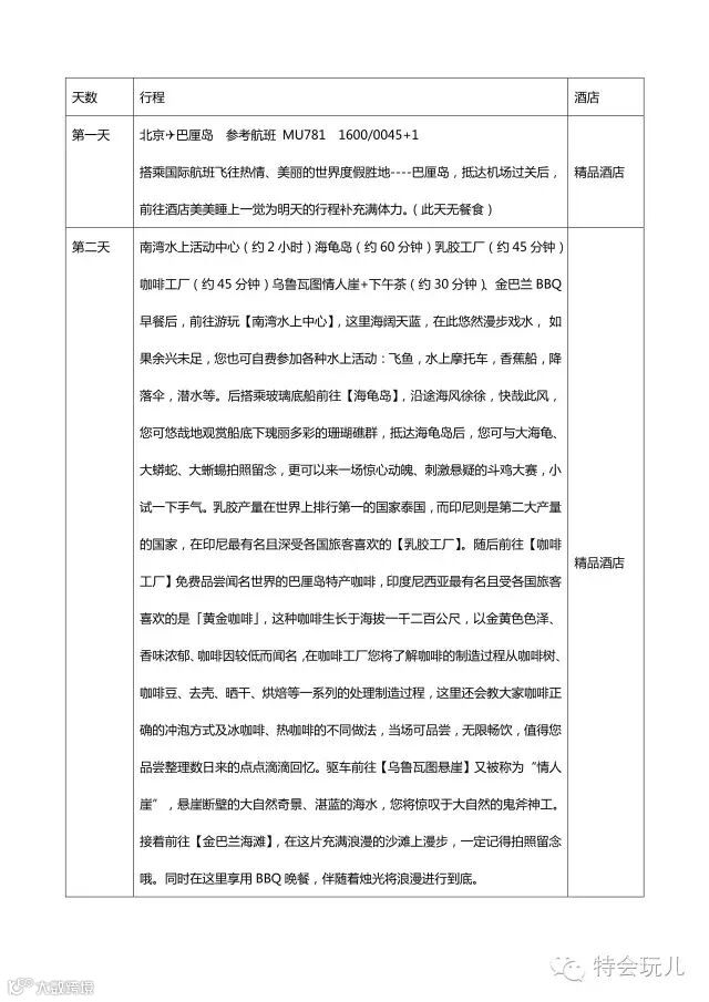
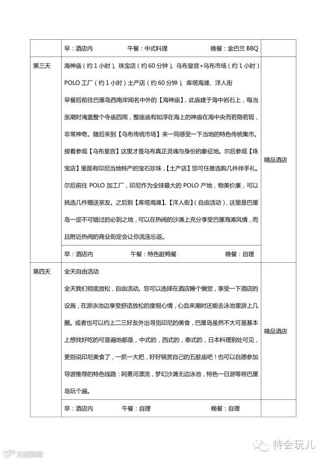
-
5晚精品度假酒店; -
南湾海龟岛与小动物亲密接触; -
乌布皇宫感受当地传统文化; -
2-3天自由活动; -
乌鲁瓦图情人崖、海神庙、库塔海滩;
-
国际往返机票及机票附加之税款; -
离境机场税(约折合人民币180元/人,仅供参考,实际费用请按当天规定执行!); -
巴厘岛酒店住宿双人标准间; -
行程所列之餐食、行程所列之旅游用车; -
行程内景点门票、中文导游服务; -
司机及导游服务费; -
所有报名参加特会玩儿旅游线路,均免费赠送旅游者人身意外险。
-
护照费、印度尼西亚落地签证费用 (免签); -
自费项目及个人消费; -
行程以外的景点,医疗费以及交通延阻、罢工及其人力不可抗拒的因素所引致的额外费用; -
境外人员服务小费(床头小费、行李小费等)。

