关注“特会玩儿”特价产品随你挑!
1888元!11月26/29日
九寨双飞5日游!
九寨沟
推荐理由
费用说明
包含:
往返机票(含机建及燃油);
根据实际人数当地选用空调旅游车,保证每人一个座位;
全程入住指定酒店,行程内已列明酒店名称酒店双人间;如果一人想享受一间房服务,请支付单人使用一间房的服务费用360元/人。(注:景区酒店环保,不提供一次性洗漱用品,请客人提前自备,高原地区,酒店定时供应热水及空调,请游客理解);
4早6正,正餐八菜一汤、十人一桌,人数增减时,菜量相应增减,但维持餐标不变,酒店住宿均含早,早晚餐为酒店套餐不吃不退;
九寨沟(含观光车80)、牟尼沟首道门票;
当地专业导游服务,此团无全程陪同;
旅行社责任保险;
包含:2—12岁(1.3米以下)含往返机票、当地用车、半价餐费、旅行社责任险险;
所有报名参加特会玩儿旅游线路,均免费赠送旅游者人身意外险。
不含:
航空意外险(建议旅游者购买);
自选自费项目,景区配套设施请自愿选择;
单房差;
中国境内机场(车站)接送;
行李物品托管或超重费;
个人费用、包括:酒店内电话、传真、洗熨、收费电视、饮料等费用;洗衣,理发,电话,饮料,烟酒,付费电视,行李搬运等私人费用;
自由活动期间的餐食费和交通费和导游服务费;
因交通延误、取消等意外事件或战争、罢工、自然灾害等不可抗拒力导致的额外费用;
因旅游者违约、自身过错、自身疾病导致的人身财产损失而额外支付的费用;
“旅游费用包含”内容以外的所有费用。
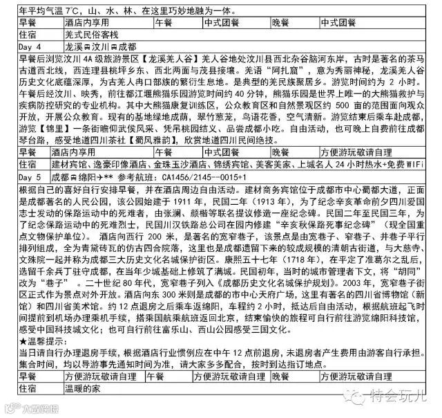
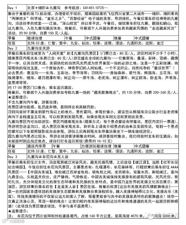
参考行程
咨询地址: 北京市西城区西直门南小街国英一号4楼0423号环境国旅车公庄门市
咨询热线: 010-58562400-602
新浪微博: @特会玩儿2016
WeChat: tehuiwan2016

