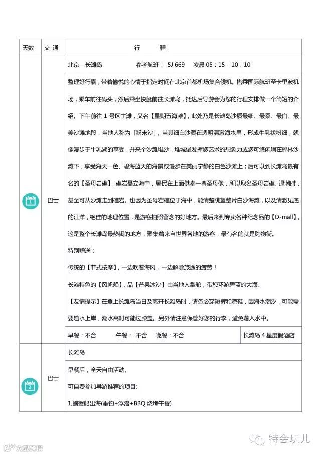
-
全程国际航空机票,机票燃油税; -
长滩岛度假酒店(双人标准间); -
行程中标注的用餐; -
菲律宾旅游签证; -
长滩岛酒店-机场往返接送; -
旅行社责任险; -
所有报名参加特会玩儿旅游线路,均免费赠送人身意外伤害保险。 -
所有报名参加特会玩儿旅游线路,均免费赠送人身意外伤害保险。
-
护照费; -
菲律宾离境税:150元人民币/人 -
洗衣、理发、电话、饮料、烟酒、付费电视、行李搬运等个人消费; -
出入境的行李海关课税,超重行李的托运费、管理费等; -
行程中未提到的其它费用: -
单房差: 4N6 天堂花园 1300/人 阿兰达 1000/人 高尔夫 1300/人 皇冠 1500/人。

