关注“特会玩儿”特价产品随你挑!
3288元!12月31日
巴厘岛4晚6日游!
巴厘岛
推荐理由
阿勇河原始森林漂流;
印尼传统花番SPA;
赠送Ayung-River阿勇河原始森林高级漂流、乌鲁瓦图悬崖 - 无限海景下午茶、全球SPA圣地 - 印尼传统花香SPA、最美金巴兰日落 - 沙滩BBQ烧烤;
全程不换酒店,连住国际四星度假酒店。
费用说明
包含:
北京-巴厘岛往返国际机票,团队经济舱,含机票税;
离境税20万印尼盾/人;
巴厘岛4晚国际四星酒店;
境外旅游巴士及司机服务小费;
行程中所列用餐;
行程中所列景点;
领队和境外导游服务费及小费;
旅行社责任保险;
所有报名参加特会玩儿旅游线路,均免费赠送旅游者人身意外险。
不含:
护照费用;
酒店内电话、传真、洗熨、收费电视、饮料等费用;酒店行李搬运费用(建议10000印尼盾);
旅游费用不包括旅游者因违约、自身过错、自由活动期间内行为或自身疾病引起的人身财产损失;
入境1美金或10元人民币小费,SPA小费,床头小费;
因自身原因产生的其他费用。
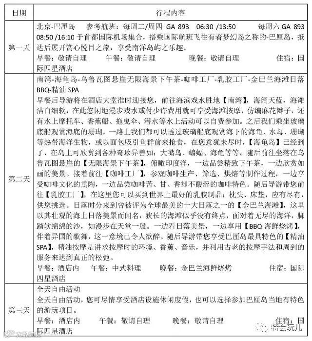
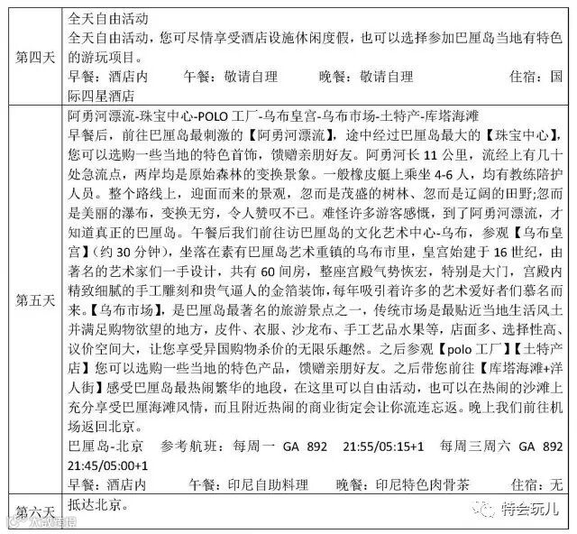
参考行程
咨询地址: 北京市西城区西直门南小街国英一号4楼0423号环境国旅车公庄门市
咨询热线: 010-58562400-602
新浪微博: @特会玩儿2016
WeChat: tehuiwan2016

