-
纵览美国全景:纽约、华盛顿、拉斯维加斯、洛杉矶、夏威夷; -
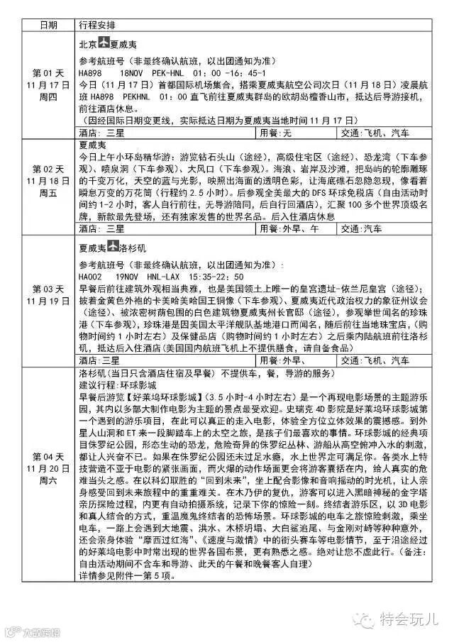
夏威夷小环岛游、市区观光、珍珠港,真正的体验夏威夷除了购物玩水之外的人文风情; -
赠送价值1100元的“南加州从不下雨”的城市圣地亚哥,感受海港城市的独特魅力; -
赠送洛杉矶市政厅、洛杉矶音乐中心。
-
国际间往返机票及美国境内段机票(团队经济舱,含机场税); -
境外旅游观光用车; -
司机服务; -
领队兼导游; -
行程中所示美国星级双人标准间酒店及早餐(酒店内早餐或打包早餐); -
午餐,晚餐为中式围餐(6菜1汤)或自助餐; -
所有报名参加特会玩儿旅游线路,均免费赠送旅游者人身意外险。
-
护照费用; -
不含签证费、不含国内段联运; -
酒店内电话、传真、洗熨、收费电视、饮料等费用; -
行程表上注明的自费项目及计划外行程费用; -
洗衣,理发,电话,饮料,烟酒,付费电视,行李搬运等私人费用; -
单人房差; -
依照旅游业现行作业规定,本公司有权依据最终出团人数情况,调整房间分房情况(包括夫妻分开住宿或加床); -
根据地接社规定12岁以上小孩必须占床,12岁以下小孩可选择是否占床,如不占床,请游客提前说明,具体费用根据所报团队情况而定;若一个大人带一个12岁以下儿童参团,建议住在一个标间,以免给其他游客休息造成不便; -
旅游费用不包括旅游者因违约、自身过错、自由活动期间内行为或自身疾病引起的人身和财产损失; -
导游服务费5美金/人/天,合计70美金/人,由领队在机场收取(因境外目的地有小费文化,建议客人给予境外餐厅服务员及导游礼节性小费,此费用将由导游或领队代收代付)。

