-
冬季全球极光最佳观测地点; -
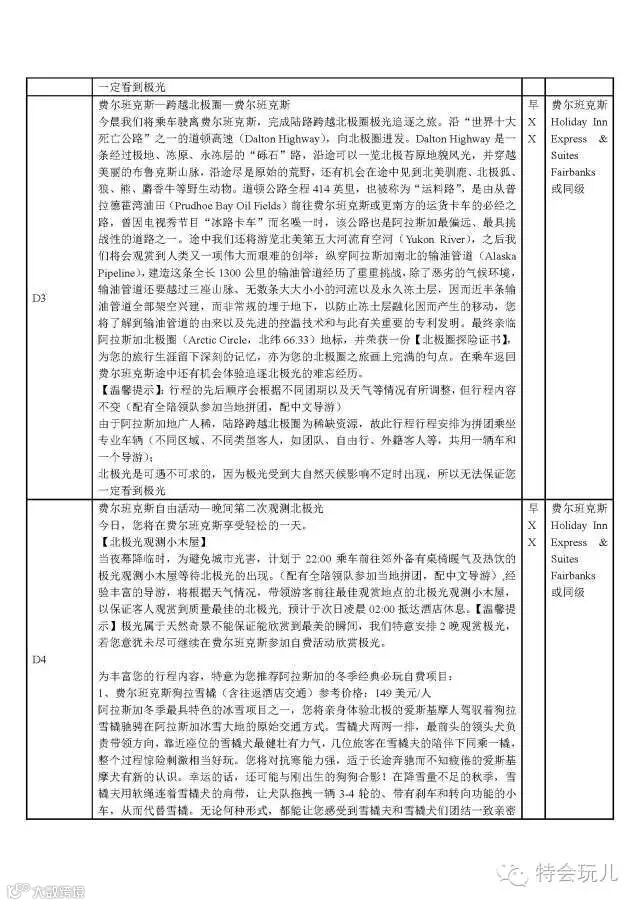
费尔班克斯特别安排停留4晚; -
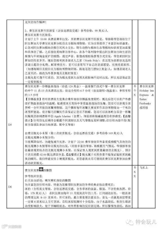
2次观测北极光; -
世界最后一片净土阿拉斯加; -
天然氧吧洗肺圣地; -
感受极地户外温泉; -
品味多部电影中的浪漫西雅图; -
跟随领袖足迹探访翡翠之城; -
西雅图Crab Pot海鲜大餐。
-
行程中所列参考酒店或同等酒店; -
跟团游期间境外旅游用车7-56座(最终车型以实际安排为准,但保证每人一正座); -
早餐(酒店内美式大陆早餐); -
午餐、晚餐<中式桌餐10人/桌6菜1汤或中式自助餐或西式快餐>; -
西雅图派克鱼市码头海鲜餐; -
全程机票费用及相关燃油附加费(因国际油价不断变化,我社保留因燃油附加税提升而追加相应费用的权利); -
景点门票:北极光观测小木屋、陆路跨越北极圈一日游、珍娜温泉(含午餐)、冰雕博物馆、波音工厂; -
所有报名参加特会玩儿旅游线路,均免费赠送旅游者人身意外险。
-
私人费用包括:洗衣、电话、传真、收费电视节目、宵夜、酒水、邮寄、行李搬运、夜间活动等; -
首都机场集合时收取境外每人全程80美元(因境外目的地有小费文化,此费用将由导游或领队在境外代收代付)但不包括自由活动期间领队境外司机导游小费 以及 另行参加阿拉斯加自费项目时需给予服务人员的小费(8-10美金/人,每次参加项目); -
航班托运行李超重费用和航空公司燃油附加费的临时增加; -
非日程安排引起的费用如:导游司机超时服务费; -
境外航班飞行、候机或转机期间的用餐(美国内陆航班用餐大约为5-10美金/份)和航班的行李费; -
领队、境外司机导游在自由活动期间的服务费; -
美国签证相关费用; -
其他行程中以及上述“报价包含”条款中未列明的一切额外费用。

