关注“特会玩儿”特价产品随你挑!
2188元!
周二、四、六!
厦门双飞半自助4日游!
厦门
推荐理由
费用说明
包含:
海边客栈(无星级)3晚住宿+打包简易早餐(需自取);
正餐八菜一汤、十人一桌(20元/正,十人一桌、八菜一汤、不吃不退);
景点首道门票;
福建当地优秀国语导游服务;
福建当地空调旅游调度用车,车型根据游客人数而定,保证每人一正座;
往返程飞机,含基建燃油税,默认团队机票,不签不改不退;
旅行社责任险;
所有报名参加特会玩儿旅游线路,均免费赠送旅游者人身意外险。
不含:
单房差或加床;
行李物品托管或超重费;
个人费用.(包括:酒店内电话、传真、洗熨、收费电视、饮料等费用、洗衣,理发,电话,饮料,烟酒,付费电视);
行李搬运等私人费用;
自由活动期间的餐食费和交通费;
因交通延误、取消等意外事件或战争、罢工、自然灾害等不可抗拒力导致的额外费用;
因旅游者违约、自身过错、自身疾病导致的人身财产损失而额外支付的费用 ;
“旅游费用包含”内容以外的所有费用。
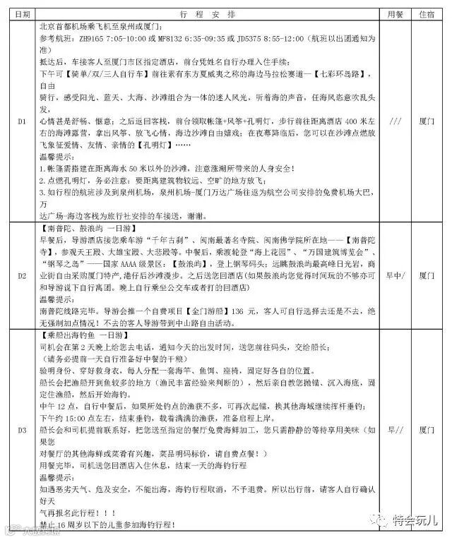
参考行程
咨询地址: 北京市西城区西直门南小街国英一号4楼0423号环境国旅车公庄门市
咨询热线: 010-58562400-602
新浪微博: @特会玩儿2016
WeChat: tehuiwan2016

