关注“特会玩儿”特价产品随你挑!
3488元!12月27日
清迈清莱4晚6日游!
清迈
清莱
推荐理由
大象训练营;
大象表演;
长颈族村;
兰花园嘟嘟车;
泰囧唐老鸭庙;
帝王宴;
传统民族舞蹈表演;
清迈四晚酒店住宿含双早。
费用说明
包含:
天津-清迈往返国际机票,团队经济舱,含机场建设税;
清迈四晚酒店住宿含双早(两人一间);
行程中所列景点门票;
所有报名参加特会玩儿旅游线路,均免费赠送旅游者人身意外险。
不含:
不含北京往返大巴 大巴200元/人;
泰国签证:北京办理260元/人,半年以上有效期护照原件及2张2寸白底彩照(可以办理落地签:半年以上有效期护照原件、往返机票行程单、落地签资料表、1张2寸白底彩照、1000泰铢、护照首页复印件);
单房差:每个房间均按照2人核算,如单人入住,则根据入住酒店产生费用补交房间差价;
自由活动期间正餐不含,敬请自理;
出入境行李的海关税、搬运费、保管费和超重(件)行李托运费;航空公司临时加收的燃油附加费(我司只会在航
空公司正式宣布加收燃油附加费时加收时,才向团队确认加收,加收的金额以航空公司定的为准);
旅游费用不包括旅游者因违约、自身过错、自由活动期间内行为或自身疾病引起的人身财产损失;
私人性质的消费(如交通费、洗衣、电话、酒水、购物等);
因客人自身原因造成领事馆拒签或终止签证,需收取的签证损失费和机票损失费(机票一旦出票,便不可退票、不可签转,不可更改日期/航班/舱位;客人同时需承担机票或酒店取消费);
因不可抗拒因素(自然灾害、政治形势、政府法令、航空、铁路及公路出现紧急情况等)所引致的额外费用;旅行社协助解决,但不承担相关责任,同时我社保留对行程进行变更的权利。
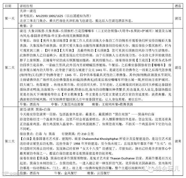
参考行程
咨询地址: 北京市西城区西直门南小街国英一号4楼0423号环境国旅车公庄门市
咨询热线: 010-58562400-602
新浪微博: @特会玩儿2016
WeChat: tehuiwan2016

