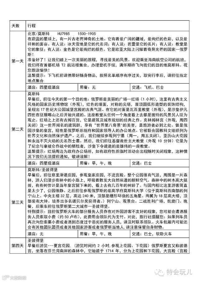
-
国际段往返机票,团队经济舱,含税;(不可退换及更改,飞行时间以当日实际所用时间为准。); -
俄罗斯当地四星酒店双人标准间(团队报价按2人入住1间房核算,如出现单男单女,则尽量安排与其他同性别团友拼房;若客人无需安排或旅行社无法安排,请补齐单房差以享用单人房间); -
境外空调旅游巴士,及外籍司机;(根据团队人数); -
莫斯科:专业中文领队兼导游;圣彼得堡:专业中文领队及导游; -
中式午晚餐(正餐八菜一汤);十人一桌; -
莫斯科/圣彼得堡之间软卧火车(四人包厢,可能与外国人同包); -
行程中所列景点首道门票即:冬宫、夏宫花园; -
俄罗斯免签名单费用、是否准予出入境,是有关部门的权力,如因游客自身原因不准出入境而影响行程的,团队费用损失由游客自行承担; -
旅行社责任险;俄罗斯境外治疗险; -
所有报名参加特会玩儿旅游线路,均免费赠送旅游者人身意外险。

