关注“特会玩儿”特价产品随你挑!
2888元!12月11日
巴厘岛5晚7日游!
巴厘岛
推荐理由
费用说明
包含:
往返团队经济舱机票含税费(团队机票将统一出票,如遇政府或航空公司政策性调整燃油税费,在未出票的情况下将进行多退少补,敬请谅解。团队机票一经开出,不得更改、不得签转、不得退票),当地旅游巴士;
免签证;
行程所列酒店;
行程中团队标准用餐,餐标35元起/人(中式餐或自助餐或特色餐,含飞机上用餐,自由活动期间用餐请自理;如因自身原因放弃用餐,则餐费不退);
行程中所含的景点首道大门票;
专职领队和当地中文导游(10人以下不派领队,请注意!);
年龄2~12周岁(不含),不占床其他服务同成人;
离境税;
所有报名参加特会玩儿旅游线路,均免费赠送旅游者人身意外险。
不含:
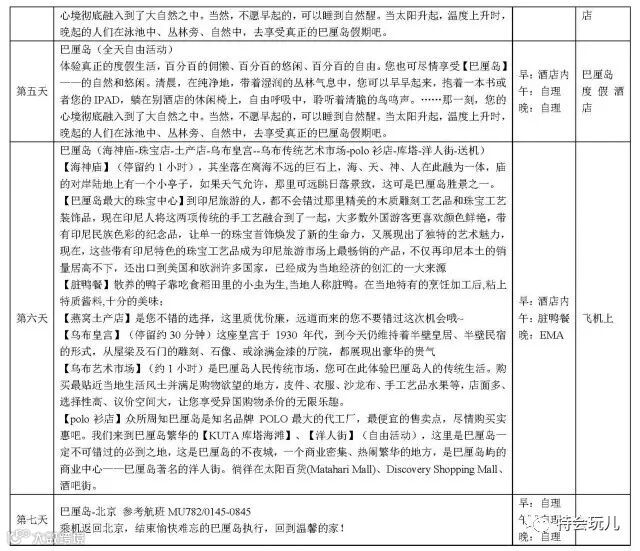
参考行程
咨询地址: 北京市西城区西直门南小街国英一号4楼0423号环境国旅车公庄门市
咨询热线: 010-58562400-602
新浪微博: @特会玩儿2016
WeChat: tehuiwan2016

