关注“特会玩儿”特价产品随你挑!
3188元!1月22日
沙巴半自由行4晚6日游!
沙巴
推荐理由
全程四星酒店;
2天自由活动;
南航空客A380豪华机型。
费用说明
包含:
往返团队机票(含机场建设税)及税金;
行程表上所列酒店或同级成人双人间住宿;
行程中所示用餐;
行程中所列导游、司机服务费;
所有报名参加特会玩儿旅游线路,均免费赠送旅游者人身意外险。
不含:
马来西亚签证费(240元/人);
当地参加自费活动的费用;
单房差;
早入住及晚退房的费用;
酒店行李物品的搬运费、保管费及其他个人消费;
旅游费用包含项目以外的所有费用;
不可抗力因素引起的额外费用,如:自然灾害 、罢工、境外当地政策或民俗禁忌、景点维修、航班延误等不在本公司控制范围内情况所导致的费用。
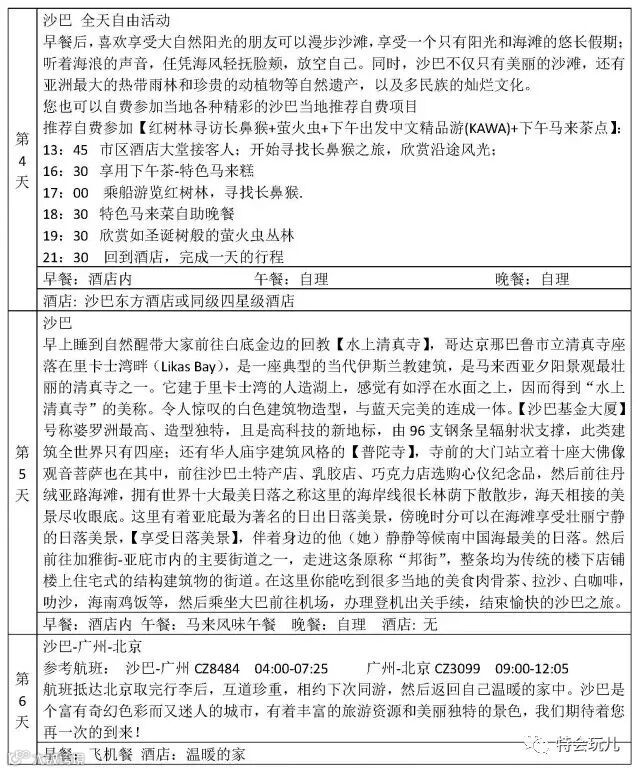
参考行程
咨询地址: 北京市西城区西直门南小街国英一号4楼0423号环境国旅车公庄门市
咨询热线: 400-900-1909
新浪微博: @特会玩儿2016
WeChat: tehuiwan2016

