关注“特会玩儿”特价产品随你挑!
4788元!3月7/14/21日
宿务自由行5晚6日游!
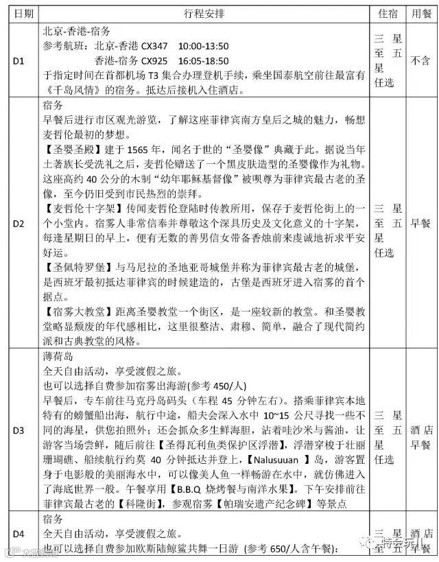
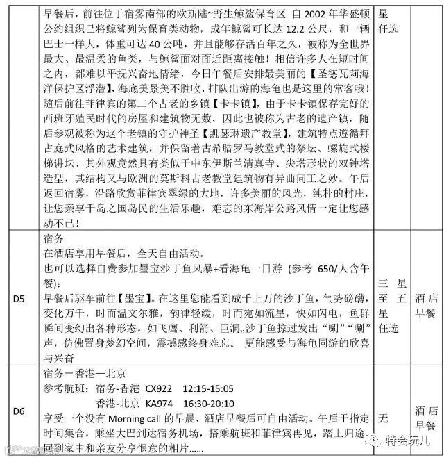
宿务
推荐理由
三星酒店;
赠送价值80美金的宿务岛一日游览(宿务-薄荷往返船票);
Nalusuan岛浮潜、欧斯陆赏鲸鲨、墨宝沙丁鱼风暴;
麦哲伦十字架、圣婴大教堂、幼年耶稣基督像等;
亲自挑选新鲜平价海鲜一定让您大饱口福;
玻璃色的海水,如面粉般细腻的沙滩,碧海蓝天惊叹的您的眼睛。
费用说明
包含:
国际往返机票及税金;
5晚宿务三星或四星或五星酒店住宿含早;
自费行程所含餐食;
自费行程所列之旅游用车(采用拼车拼船);
中文导游接送机服务;
宿务市区半日游览;
菲律宾离境税和码头税300比索(约45人民币);
所有报名参加特会玩儿旅游线路,均免费赠送旅游者人身意外险。
不含:
境外单间差;
护照费用;
个人消费、行程以外的景点门票、医疗费;
自费项目:宿务出海一日游、薄荷海豚寻踪(浮潜+设备)、沙滩BBQ ;
境内地面服务费:如机场接送等;
行李物品保管费及托运行李超重费;
因交通延阻、罢工、大风、大雾、航班取消或更改时间等不可抗力原因所引致的额外费用;
费用包含内容以外的所有费用;
签证费240元/人;
外领免面签费450元/人。
参考行程
咨询地址: 北京市西城区西直门南小街国英一号4楼0423号环境国旅车公庄门市
咨询热线: 400-900-1909
新浪微博: @特会玩儿2016
WeChat: tehuiwan2016

