关注“特会玩儿”特价产品随你挑!
4688元!4月5日
日本本州6日游!
本州
推荐理由
费用说明
包含:
国际往返机票(含机场税),团队经济舱;
团队旅游签证费;
日本当地相当于3-4星标准酒店双人间住宿;至少一晚温泉(因旺季酒店紧张,个别日期酒店可能会安排3-4人间的房间);
日程所列餐食(午晚餐1000日元/人次,日式火锅、日式料理、中华自助等);
日本旅游巴士费用及日本司机服务(根据实际收客人数,适当调整车型);
全程境外司机、中文导游/领队服务费;
旅行社责任险;
所有报名参加特会玩儿旅游线路,均免费赠送旅游者人身意外险。
不含:
洗衣、理发、电话、饮料、烟酒、付费电视、行李搬运等私人费用;
行李海关课税,超重行李托运费、管理费;
行程中未提及的景点游览及其他费用,如特殊门票、游船(轮)、缆车、地铁票等费用;
因交通延阻、罢工、大风、大雾、台风、航班取消或更改时间等人力不可抗拒原因所引致的额外费用;
燃油附加税之临时上涨。
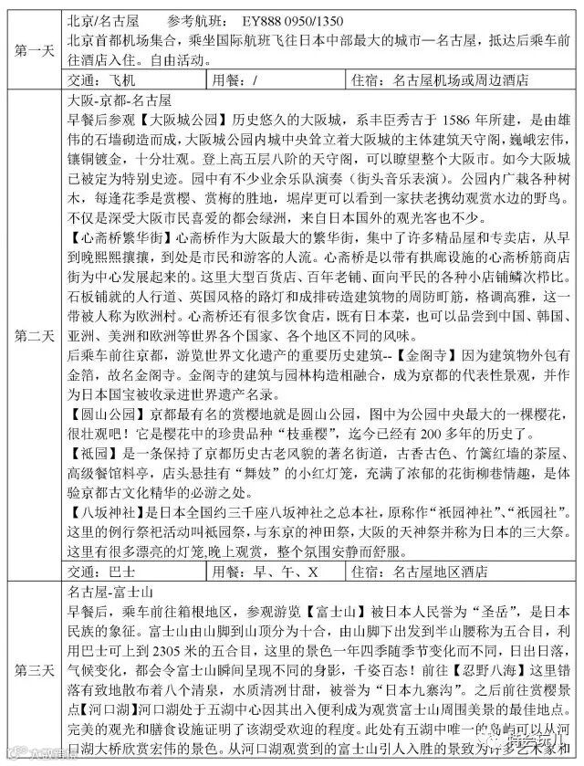
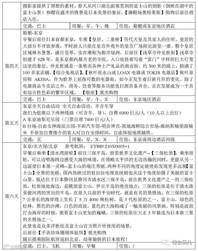
参考行程
咨询地址: 北京市西城区西直门南小街国英一号4楼0423号环境国旅车公庄门市
咨询热线: 400-900-1909
新浪微博: @特会玩儿2016
WeChat: tehuiwan2016

