关注“特会玩儿”特价产品随你挑!
2788元!3月25日
巴厘岛5晚7日游!
巴厘岛
推荐理由
独家赠送2天自由活动;
5晚连住巴厘岛精品酒店;
金巴兰海滩、情人崖、乌布皇宫、乌布传统市场、南湾水上活动中心。
费用说明
包含:
北京-巴厘岛往返国际机票,团队经济舱,含机票税,含离境税;
5晚精品酒店(床型可申请不保证);
境外旅游巴士及司机服务(根据团队人数,常规16人用25座车);
中式午晚餐(八菜一汤)10人一桌;
行程中所列景点门票;
境外司机导游服务费;
旅行社责任保险;
所有报名参加特会玩儿旅游线路,均免费赠送旅游者人身意外险。
不含:
护照费用;
酒店内电话、传真、洗熨、收费电视、饮料等费用;
酒店行李搬运费用(建议10000印尼盾);
旅游费用不包括旅游者因违约、自身过错、自由活动期间内行为或自身疾病引起的人身财产损失。
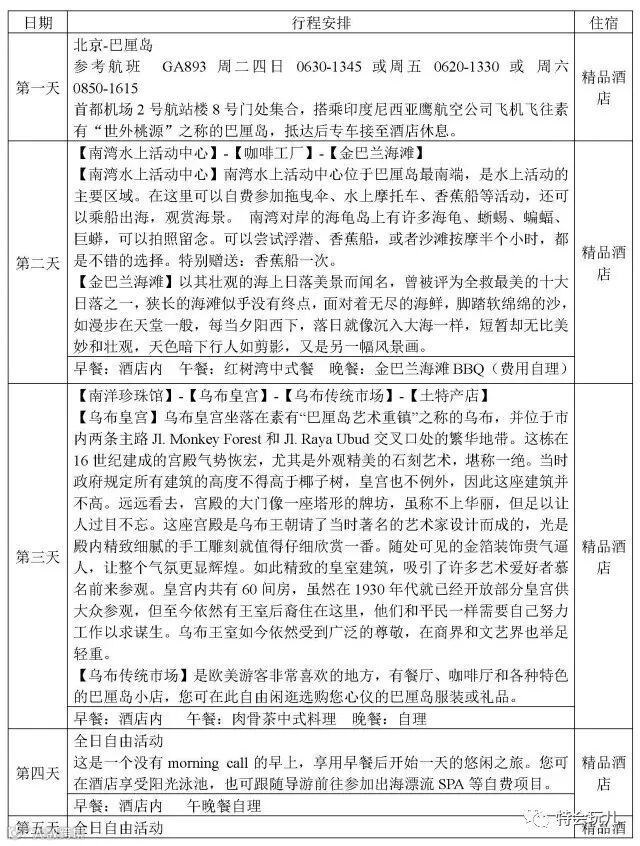
参考行程
咨询地址: 北京市西城区西直门南小街国英一号4楼0423号环境国旅车公庄门市
咨询热线: 400-900-1909
新浪微博: @特会玩儿2016
WeChat: tehuiwan2016

