关注“特会玩儿”特价产品随你挑!
1988元!3月29日
张家界双飞5日游!
张家界
推荐理由
豪华型特色酒店;
市区升级一晚五星酒店;
含北京到张家界往返机票;
赠送接机、古丈茶叶一份;
旅行社责任险。
费用说明
包含:
行程所列酒店标准酒店双人间,酒店为定时热水、定时空调。因环保要求,湖南段酒店不提供洗漱用品,需客人自带;
以上所列景点为参考景点,门票自理;
4早酒店内自助或围桌早餐;
北京-张家界往返机票经济舱;
旅行社责任险;
接送机服务;
所有报名参加特会玩儿旅游线路,均免费赠送旅游者人身意外险。
不含:
不含单房差,全程4晚 共计500元/人。如团队中出现单男单女客人,团友听从导游安排三人间或房内加床,加床为钢丝床或床垫、如果单独包房请自行补单房差;
不含当地用车;
不含当正餐用餐。
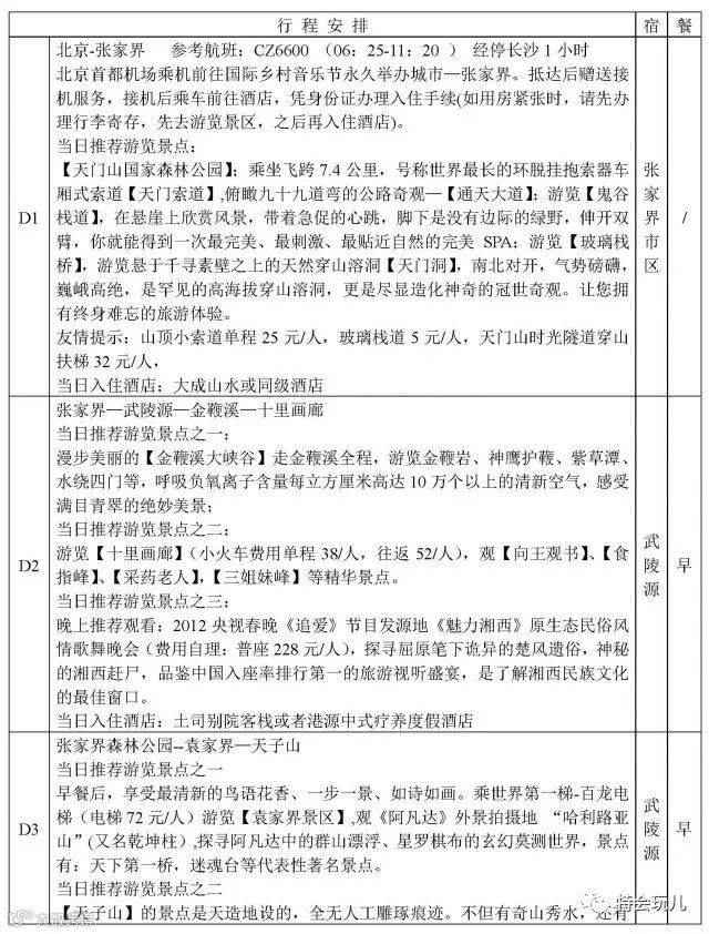
参考行程
咨询地址: 北京市西城区西直门南小街国英一号4楼0423号环境国旅车公庄门市
咨询热线: 400-900-1909
新浪微博: @特会玩儿2016
WeChat: tehuiwan2016

