关注“特会玩儿”特价产品随你挑!
1988元!1月4/7日
厦门双飞4日游!
厦门
推荐理由
费用说明
包含:
全程指定酒店住宿,双床或大床房,此线路不安排拼房,如您是单独一人出游,请务必出游前预付房差(福建省的酒店均要求:14:00办理入住手续,12:00办理退房手续,请大家谨记!由于个人原因,需要提前办理入住或推迟退房,而产生的费用自行承担);
3早2正餐,房费中所含早餐,若客人不用,费用不退;
景点首道大门票,(注:导游有权在不减少景点的情况下调整游览先后顺序!);
福建当地优秀国语导游服务;
福建当地空调旅游调度用车,车型根据游客人数而定,保证每人一正座;
含当地车位、儿童餐费(不占床不含早餐)、其余当地自理;
含旅行社责任险;
所有报名参加特会玩儿旅游线路,均免费赠送旅游者人身意外险。
不含:
全程入住酒店产生的单房差及加床费用;
旅游意外保险及航空保险(建议旅游者购买);
因交通延误等不可抗力原因导致的额外费用;
因自身违约、自身过错、自身疾病等自身原因导致的人身财产损失而额外支付的费用;
不占床位游客不含早餐;
“旅游费用包含”内容以外的所有费用。
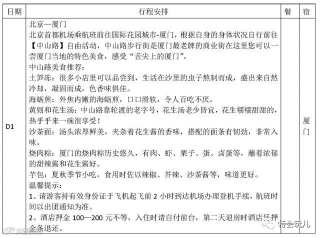
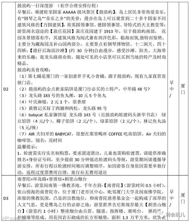
参考行程
咨询地址: 北京市西城区西直门南小街国英一号4楼0423号环境国旅车公庄门市
咨询热线: 010-58562400-602
新浪微博: @特会玩儿2016
WeChat: tehuiwan2016

