关注“特会玩儿”特价产品随你挑!
5888元!3月11/18日
夏威夷5晚8日游!
夏威夷
推荐理由
夏威夷航空公司空客A330客机,往返直飞,每人免费2件大箱行李托运;
全程入住国际或当地品牌连锁酒店。(相当于国内三星标准);
waikiki海滩边精选酒店,尽情享受夏威夷的阳光、沙滩和海水;
免费赠送双岛游览,欧胡岛+火山岛或茂宜岛任选其一,多重选择,更多精彩!(包含机票+往返接送机+一日游览);
超值赠送珍珠港、市区观光、小环岛一日游及当天的早午餐;
特别赠送欧胡岛往返接送机,轻松便捷抵达酒店。
费用说明
包含:
行程中所列航班经济舱团体机票及相关税费;
境外旅游巴士(每人1正座),15座MINI巴士或25座巴士(如果遇到特殊情况将会调整用车);
境外导游服务费及司机服务费共300人民币/人;
行程中所列参考酒店或同等酒店房间设施相当于国内三星级双人间住宿。由于美洲没有统一的酒店星级评定标准,为保证酒店品质,我社多选用国际连锁酒店集团旗下酒店或当地知名、特色酒店;
行程中所列景点门票;
行程中所列午,晚餐以中式餐食为主(桌餐标准为10人至12人1桌6菜1汤,7人至9人1桌为5菜1汤;自助餐标准为中式自助餐),早餐为美式早餐,多为冷早餐;形式多为酒店外早餐或打包早餐(简餐或快餐),美国内陆航班不提供餐食;
旅行社责任保险;
所有报名参加特会玩儿旅游线路,均免费赠送旅游者人身意外险。
不含:
护照费、签证费用,申请签证中准备相关材料所需的制作、手续费,如未成年人所需的公证书;
服务项目未提到的其他一切费用,例如特种门票等;
美国境内段航班行李托运费以及任何一段超出免费托运行李标准的费用;
导游和司机每天正常工作时间不超过10小时,如超时加收超时费;
转候机/火车/船只时用餐;
因个人原因造成行境内段李托运或超重费用;
因客观原因需要更换上述酒店所产生的房费差价;(单数报名者我社保留收取单房差的权利);
因个人疏忽、违章或违法引起的经济损失或赔偿费用;
行程列明以外的景点或活动所引起的任何费用;
因个人原因滞留产生的一切费用;
一切私人费用(例如洗衣、电话、传真、上网、收费电视节目、游戏、宵夜、酒水、邮寄、机场和酒店行李搬运服务、购物、行程列明以外的用餐或宴请等费用);
因气候或飞机、车辆、船只等交通工具发生故障导致时间延误或行程更改引起的经济损失和责任;
行李在航班托运期间的造成损坏的经济损失和责任;
自由活动期间不提供餐、车、导游服务,如客人自由活动请告知领队导游,如因客人自身原因造成回程航班延误后果自负;
其他行程中以及上述“报价包含”条款中未列明的一切额外费用。
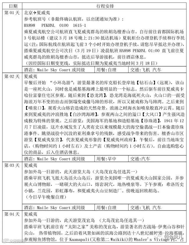
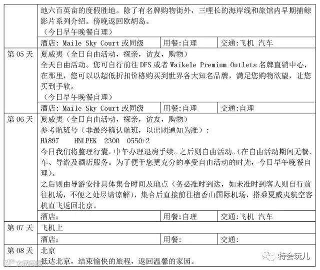
参考行程
咨询地址: 北京市西城区西直门南小街国英一号4楼0423号环境国旅车公庄门市
咨询热线: 400-900-1909
新浪微博: @特会玩儿2016
WeChat: tehuiwan2016

