关注“特会玩儿”特价产品随你挑!
2688元!3月9日
巴厘岛5晚7日游!
巴厘岛
推荐理由
东航直飞巴厘岛;
当地4星酒店,含早餐;
境外2人起单车单导游接待。
费用说明
包含:
北京-巴厘岛往返含税机票;
巴厘岛当地四星标准住宿5晚(含早餐);
接送机及行程用车;
当地中文导游服务;
行程所列餐点5早4正(自理餐点除外);
行程所列项目门票及套餐(自理项目除外);
所有报名参加特会玩儿旅游线路,均免费赠送旅游者人身意外险。
不含:
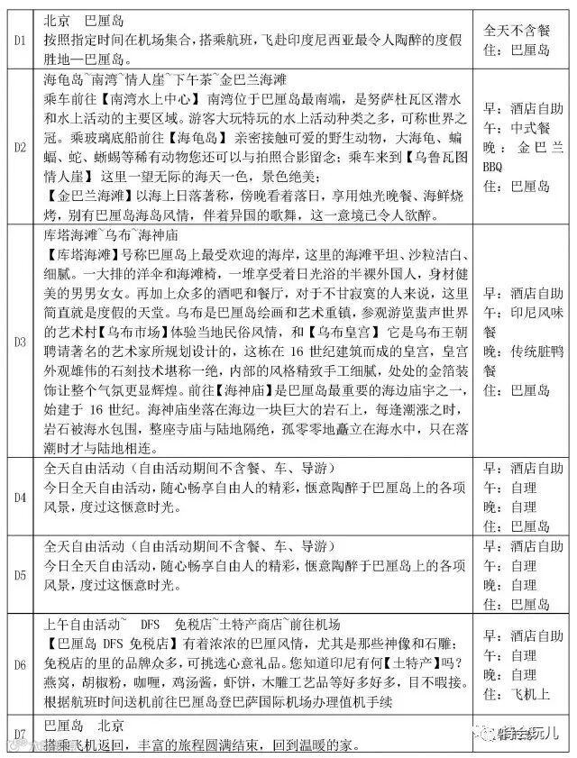
参考行程
咨询地址: 北京市西城区西直门南小街国英一号4楼0423号环境国旅车公庄门市
咨询热线: 400-900-1909
新浪微博: @特会玩儿2016
WeChat: tehuiwan2016

