关注“特会玩儿”特价产品随你挑!
7588元!3月17/24日
南非8日游!
南非
推荐理由
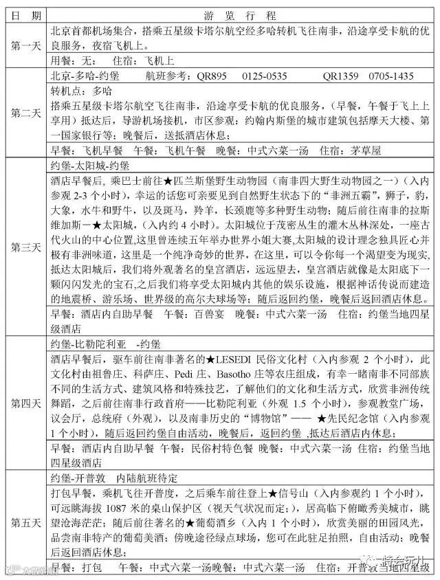
南非著名葡萄酒乡欣赏田园风光,品尝南非葡萄美酒;
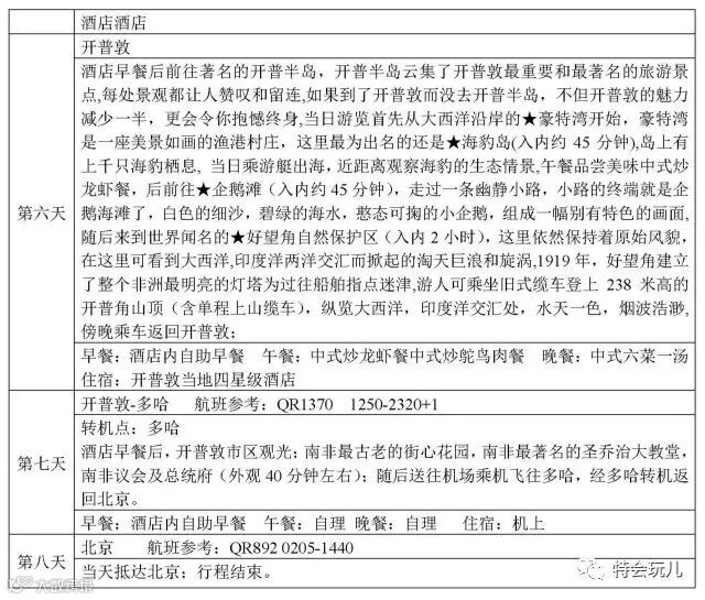
著名开普半岛游,搭乘游艇出海近距离观察海豹的生态情景;
亲临企鹅滩,近距离观察憨态可掬的南非企鹅并合影留念;
登顶好望角,纵览两洋交汇水天一色烟波浩渺;
到访素有南非拉斯维加斯之称的豪华酒店集团“太阳城”;
亲历匹兰斯堡野生动物园,与“非洲五霸”亲密接触;
民俗文化村体验非洲部落风情,品尝当地风味特色餐;
特别赠送SOS境外国际救援险,让您全程无忧;
约堡升级一晚特色茅草屋,体验非洲风情;
酒店内享用自助早餐;
午晚餐:中式团餐六菜一汤;
LESEDI民俗村当地特色餐、开普敦美味中式炒龙虾餐以及中式炒鸵鸟肉餐。
费用说明
包含:
北京起始机票(经济舱)及境内段机票(含机场税);
南非国家邀请及签证费;
全程四星级酒店住宿(含早餐);
全程每日午、晚餐:中式餐食或当地餐;
全程空调巴士,专业司机;
南非境内讲中文导游;
行程中带★的景点含门票费;
每人每天一瓶矿泉水;
旅行社责任险;
所有报名参加特会玩儿旅游线路,均免费赠送旅游者人身意外险。
不含:
参考行程
咨询地址: 北京市西城区西直门南小街国英一号4楼0423号环境国旅车公庄门市
咨询热线: 400-900-1909
新浪微博: @特会玩儿2016
WeChat: tehuiwan2016

