关注“特会玩儿”特价产品随你挑!
7288元!5月29日 6月8/15日
美国
墨西哥
推荐理由
费用说明
包含:
行程中所列航班经济舱团体机票及相关税费;(因国际油价不断变化,我社保留因燃油附加税提升而追加相应费用的权利);
境外旅游巴士(每人一正座),其中10人(15座)、11至20人(2辆15座车),20-24人(25座车),25至30人(34座-36座);
中文导游服务(司兼导)20人以上为司导分开;
行程中所列参考酒店或同等酒店房间设施相当于当地品牌双人间住宿。由于美洲没有统一的酒店星级评定标准,为保证酒店品质,我社多选用国际连锁酒店集团旗下酒店或当地知名、特色酒店;常规散客团酒店参考Howard Johnson Inn / Days Inn / Rodeway Inn等;
行程中所含景点首道门票:无;
用餐:早餐(酒店内美式大陆早餐,拉斯维加斯为酒店外早餐或中式简早套餐送入房间);
早餐是所预定酒店提供的一项不另外收取费用的服务,如果因为境外某段航班起飞时间较早,酒店不一定能够打包早餐,也希望客人能够谅解我们无法退还该早餐费用;午餐、晚餐以中式自助餐为主或中式桌餐10人/桌6~7菜1汤;
注:全程餐的安排以出团通知里的行程中关于餐的标明为准;
所有报名参加特会玩儿旅游线路,均免费赠送旅游者人身意外险。
不含:
护照费、申请签证中准备相关材料所需的制作、手续费,如未成年人所需的公证书;
美国签证费及EVUS签证更新电子系统登记费;
国内联运税:100元/人起,美国境内段航班行李托运费以及任何一段超出免费托运行李标准的费用;
导游和司机每天正常工作时间不超过10小时,如超时加收超时费;
领队、司机和导游服务费$100美金/人全程(请机场现付领队);
因个人原因造成行境内段李托运或超重费用;
因客观原因需要更换上述酒店所产生的房费差价;(单数报名者我社保留收取单房差的权利);
因个人疏忽、违章或违法引起的经济损失或赔偿费用;
行程列明以外的景点或活动所引起的任何费用;
因个人原因滞留产生的一切费用;
一切私人费用(例如洗衣、电话、传真、上网、收费电视节目、游戏、宵夜、酒水、邮寄、机场和酒店行李搬运服务、购物、行程列明以外的用餐或宴请等费用);
因气候或飞机、车辆、船只等交通工具发生故障导致时间延误或行程更改引起的经济损失和责任;
行李在航班托运期间的造成损坏的经济损失和责任;
自由活动期间不提供餐、车、导游服务,如客人自由活动请告知领队导游,如因客人自身原因造成;
回程航班延误后果自负;
其他行程中以及上述“报价包含”条款中未列明的一切额外费用。
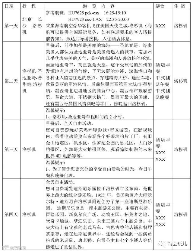
参考行程
咨询地址: 北京市西城区西直门南小街国英一号4楼0423号环境国旅车公庄门市
咨询热线: 400-900-1909
新浪微博: @特会玩儿2016
WeChat: tehuiwan2016

