关注“特会玩儿”特价产品随你挑!
7288元!4月23日 5月5日
法意瑞11日游!
法意瑞
推荐理由
全程三四星级酒店住宿;
特别升级意大利四星酒店;
卢浮宫、蓬皮杜国家艺术文化中心;
因特拉肯、埃菲尔铁塔、圣彼得大教堂;
酒店西式早餐、午晚餐五菜一汤、塞纳河水上餐厅。
费用说明
包含:
北京起止全程团队经济舱机票及机场税,团队机票不允许改名、退票、改票、改期,如果游客因个人原因临时放弃机票的,机票费用均不予退还;(不含航空公司临时新增的燃油附加费)
北京-欧洲往返国际机票,团队经济舱,含机场建设税;
当地三-四星级酒店(双人间 / 西式早餐);
境外旅游巴士及外籍司机;
专业中文领队兼导游;
中式午晚餐(5菜1汤);8-10人一桌;特别赠送一顿塞纳河水上餐厅用餐;
行程中所列景点▲首道门票;
ADS团队旅游签证费用;
旅行社责任险;
旅游境外救援保险;
所有报名参加特会玩儿旅游线路,均免费赠送旅游者人身意外险。
不含:
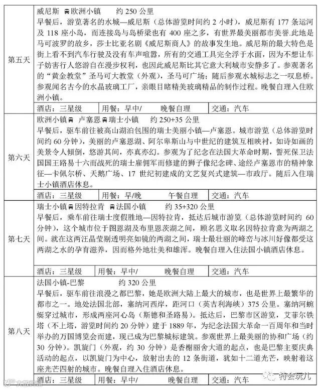
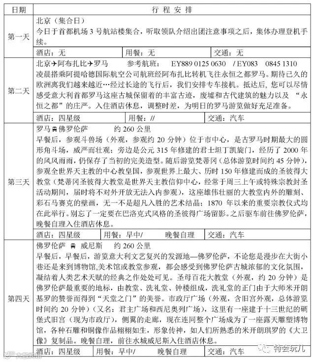
参考行程
咨询地址: 北京市西城区西直门南小街国英一号4楼0423号环境国旅车公庄门市
咨询热线: 400-900-1909
新浪微博: @特会玩儿2016
WeChat: tehuiwan2016

