关注“特会玩儿”特价产品随你挑!
2988元!3月21日
芽庄4晚5日游!
芽庄
推荐理由
五星哈瓦那住宿;
赠送出海游、市内游、泥浆浴;
京津大巴含;
白天航班。
费用说明
包含:
行程内当地海边酒店两人(限成人)一间,单男单女尽量拼住,如不能拼住请自补房差;因酒店随机分房特殊性,我社不能保证全部客人的房型需求(标间或大床房型问题),只能尽量调整;
行程内所列餐食4早2正(早餐酒店安排越南及西式自助餐,团体午晚餐,正餐40元/人/餐,十人一桌、八菜一汤),部分特殊餐厅十人一桌、六菜一汤,特色餐除外;
行程内列明参观景点的第一大门票;
行程内空调旅游车(当地多为现代、丰田、福特、奔驰等车型,25座及以下车型无行李箱);
当地司机、中文导游服务、领队;
网络:大部分酒店无线网络覆盖,可免费使用;
所有报名参加特会玩儿旅游线路,均免费赠送旅游者人身意外险。
不含:
越南签证费,护照费;
航空保险;
私人性质的消费(如交通费,洗衣,电话,酒水,购物等);
因罢工、台风、交通延误或变更等一切不可抗拒因素所引致的额外费用(按旅游法执行);
按照国际惯例,转机及候机的用餐自理;
航空公司的机票及燃油附加费临时加价以及境外大型会议或当地旅游旺季之类引起的酒店的临时加价及汇率升幅;
行李超重;
单房差。因出现单男单女或者客人要求一人一间,需要支付房差。
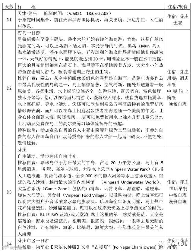
参考行程
咨询地址: 北京市西城区西直门南小街国英一号4楼0423号环境国旅车公庄门市
咨询热线: 400-900-1909
新浪微博: @特会玩儿2016
WeChat: tehuiwan2016

