关注“特会玩儿”特价产品随你挑!
6288元!3月19日
尼泊尔9日游!
尼泊尔
推荐理由
费用说明
包含:
全程国际机票(含税);
行程中所注明当地酒店住宿(双人标间);
行程内所注明餐食(7早14正,不含酒水或饮品);
空调旅游用车;
行程所注明景点第一门票;
所有报名参加特会玩儿旅游线路,均免费赠送旅游者人身意外险。
不含:
尼泊尔旅游签证费(中国大陆户籍 免签证费用,);
境外导游司机小费400元/人机场现付领队;
普通因私护照(半年有效期以上,二页空白签证页,无缺损);
单间差(全程三星1800元、当地五星2200、国际五星2500元人民币/人)节假日请单询;
个人消费(电话费、医疗费、洗衣费、行李超重费、额外服务性小费等);
如遇第三方原因(如航班取消、变更等情况)以及人力不可抗拒因素(如战争、罢工、恶劣天气、重大疫情、道路中断等情况)而导致的额外费用。
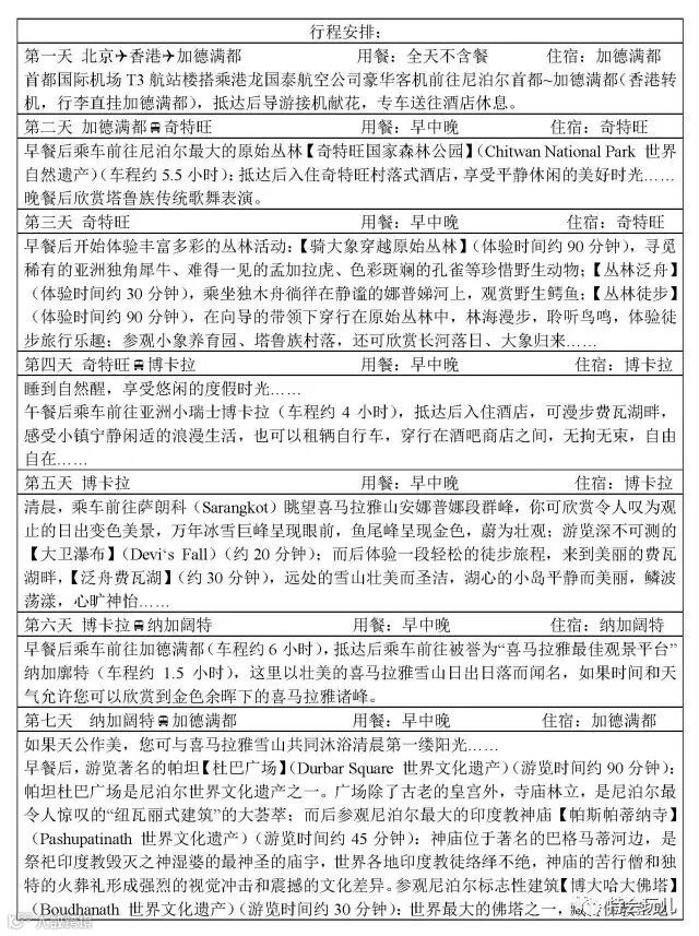
参考行程
咨询地址: 北京市西城区西直门南小街国英一号4楼0423号环境国旅车公庄门市
咨询热线: 400-900-1909
新浪微博: @特会玩儿2016
WeChat: tehuiwan2016

