关注“特会玩儿”特价产品随你挑!
2988元!3月17日
长滩岛自由行4晚6日游!
长滩岛
推荐理由
《BMW热带海滩手册》将其评选为世界最美沙滩之一;
英国刊物TV Quick 推选其为世界一流的热带海滩;
长滩岛在雅虎旅游“世界最受欢迎海滩”的评选中获得第一名;
包机直飞长滩岛,省心、省时;
特别赠送中文导游接机,带您长滩岛初体验-沙滩岛览,感受菲律宾的迷人风情;
长滩岛最具特色【风帆出海】,黄昏下迎接夕阳;
含加急签证;
出海巡礼,品尝菲式风味海鲜BBQ。
费用说明
包含:
全程国际航空机票,机票燃油税;
长滩岛度假酒店(双人标准间);
行程中标注的用餐;
菲律宾旅游签证;
加急签证;
长滩岛酒店-机场往返接送;
所有报名参加特会玩儿旅游线路,均免费赠送旅游者人身意外险。
不含:
护照费;
洗衣、理发、电话、饮料、烟酒、付费电视、行李搬运等个人消费;
出入境的行李海关课税,超重行李的托运费、管理费等;
行程中未提到的其它费用;
单人出行产生的单房差费用;
长滩岛离境税境外机场税(约700比索左右每人现付机场,客人在返程前准备好)。
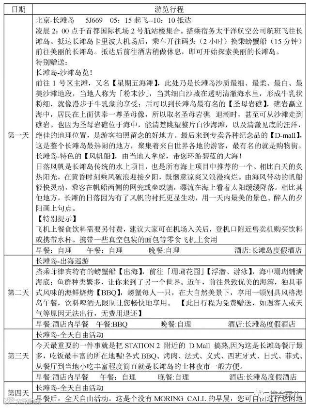
参考行程
咨询地址: 北京市西城区西直门南小街国英一号4楼0423号环境国旅车公庄门市
咨询热线: 400-900-1909
新浪微博: @特会玩儿2016
WeChat: tehuiwan2016

