关注“特会玩儿”特价产品随你挑!
2288元!4月19日
沙巴6晚7日游!
沙巴
推荐理由
沙巴4晚国际四星酒店、升级一晚海边国际五星酒店;
全程领队、全国联运;
马穆迪岛、沙比岛;
丹绒海滩、亚庇市区文化观光;
海岛自助餐、沙巴海鲜餐、马来肉骨茶。
费用说明
包含:
往返团队机票(含机场建设税)及税金;
行程表上所列酒店或同级成人标间住宿;
行程中所示用餐;
全国联运;
行程中所列导游、司机服务费;
所有报名参加特会玩儿旅游线路,均免费赠送旅游者人身意外险。
不含:
马来西亚签证费240元/人;
沙巴小费100元/人,当地交导游(大小同价);
参加自费活动的费用;
单房差;
早入住及晚退房的费用;
酒店行李物品的搬运费、保管费及其他个人消费;
旅游费用包含项目以外的所有费用;
不可抗力因素引起的额外费用,如:自然灾害 、罢工、境外当地政策或民俗禁忌、景点维修、航班延误等不在本公司控制范围内情况所导致的费用。
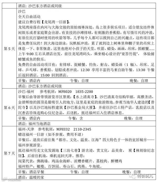
参考行程
咨询地址: 北京市西城区西直门南小街国英一号4楼0423号环境国旅车公庄门市
咨询热线: 400-900-1909
新浪微博: @特会玩儿2016
WeChat: tehuiwan2016

