关注“特会玩儿”特价产品随你挑!
7388元!5月10日
南非8日游!
南非
推荐理由
费用说明
包含:
行程所列全程团队机票经济舱(含税);
南非团体旅游签证费;
全程当地四星酒店双人标准间;
空调旅游车(根据具体人数而定,保证每人1个座位);
西式早餐,中式午晚餐(中式餐6菜1汤,10-12人一桌,如人数减少,则会根据实际人数做适当调整)(因航班时间,用餐时间在飞机上以飞机餐为准,不再另补);
行程所列景点首道门票;
境外中文导游,司机;
领队服务;
所有报名参加特会玩儿旅游线路,均免费赠送旅游者人身意外险。
不含:
个人护照费用(需保证半年有效期以上且符合签证要求);
单间差:1500元/人(全程);
全程境外小费:70美金/人(需机场现付领队);
依照旅游业现行业规定,本公司有权依据最终出团人数情况,调整房间分房情况;
酒店内电话、传真、洗熨、收费电视、饮料等费用;
因恶劣天气、政治活动、罢工、瘟疫等人力不可抗拒因素以及航空公司、船务公司、火车等第三方原因导致行程取消或更改以及由此产生的额外费用;
签证相关的费用:例如未成年人公证,认证等相关费用;
行李在航班托运期间的造成损坏的经济损失和责任,行李物品保管费用及托运行李超重费、个人消费及行程以外的自选项目等;
“旅游费用包含”内容以外的所有费用。
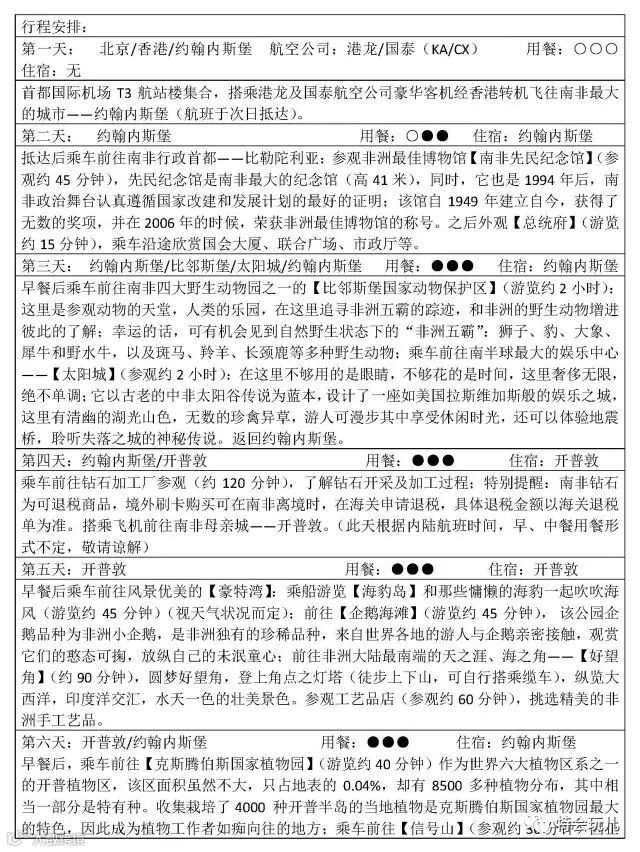
参考行程
咨询地址: 北京市西城区西直门南小街国英一号4楼0423号环境国旅车公庄门市
咨询热线: 400-900-1909
新浪微博: @特会玩儿2016
WeChat: tehuiwan2016

