关注“特会玩儿”特价产品随你挑!
4288元!5月13日
迪拜4晚7日游!
迪拜
推荐理由
1:全球最大的免税港,购物及度假的天堂。世界名品、奢侈品琳琅满目;
2:明星、模特、艺术家、商人等度假首选之地;
3:亲身感受阿联酋现代文明的奢华与浪漫;
5:体验:无人驾驶观光轻轨登棕榈岛(单程)迪拜奇迹花园;
6:所有报名参加特会玩儿旅游线路,均免费赠送旅游者人身意外险。
费用说明
包含:
1:北京往返团队经济舱机票及税金;
2:阿联酋签证费;
3:领队服务;
4:全程精选四星酒店双人标准间;若团队出现单间,我社有权利提前说明情况并调整夫妻及亲属住宿安排,请给予理解;如有特别要求出现单间请补单房差;
5:西式自助早餐,中式团队午晚餐或当地餐;
6:豪华空调旅游巴士;
7:专业中文导游/当地专职司机;(除自由活动);
8:行程中所列之常规景点首道门票;无人驾驶观光轻轨登棕榈岛(单程)+奇迹花园;
9:所有报名参加特会玩儿旅游线路,均免费赠送旅游者人身意外险。
不含:
1:全程单间差 人民币1700/间(如入住单间则另付单间差费用);
2:司机导游服务费:50美金/人/全程;
3:行李物品的保管费及超重费;
4:行程表中的自由活动期间可选项目及行程表以外的景点门票;
5:客人私人费用(如:酒店电话、洗衣、饮料等);
6:在非本公司所能控制的情况下,如罢工及交通延误等不可抗拒因素而引起的额外开支。
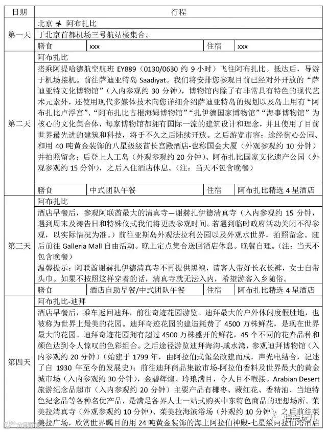
参考行程
咨询地址: 北京市西城区西直门南小街国英一号4楼0423号环境国旅车公庄门市
咨询热线: 400-900-1909
新浪微博: @特会玩儿2016
WeChat: tehuiwan2016

