关注“特会玩儿”特价产品随你挑!
2588元!5月8日
泰新马9晚10日游!
泰新马
推荐理由
1:1晚马来西亚妃丽雅小木屋;
2:全程升级到泰国五星酒店;
3:赠送金沙岛、蜜月岛;
4:东方公主号游船晚餐;
5:浪漫水上餐厅;
6:马来西亚特色娘惹餐;
7:所有报名参加特会玩儿旅游线路,均免费赠送旅游者人身意外险。
费用说明
包含:
1:全程经济舱机票含税费;
2:当地旅游巴士;
3:司机导游服务费;
4:中文导游;
5:旅行社责任险;
6:全程酒店住宿(标准双人间)(境外酒店不标注星级,以部分网站标注星级为准);
7:行程内景点首道门票,一日三餐(自由活动期间餐费自理,用餐时间在飞机或船上以机船餐为准,不再另补,如因自身原因放弃用餐,则餐费不退);
8:所有报名参加特会玩儿旅游线路,均免费赠送旅游者人身意外险。
不含:
1:单房差;
2:护照费;
3:客人自行开销;
4:燃油附加费、旺季附加费等;
5:医疗费;
6:交通延阻,罢工等人力不可抗拒因素引致的费用;
7:出入境个人物品海关征税,超重行李的托运费、保管费;
8:酒店内收费电视、理发、电话、饮品、烟酒等个人消费税,个人酒店内消费费用自理;
9:以上“费用包含”中不包含的其它项目。
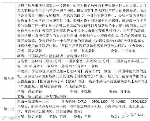
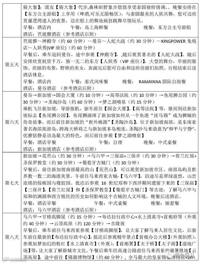
参考行程
咨询地址: 北京市西城区西直门南小街国英一号4楼0423号环境国旅车公庄门市
咨询热线: 400-900-1909
新浪微博: @特会玩儿2016
WeChat: tehuiwan2016

