关注“特会玩儿”特价产品随你挑!
5288元!4月19日
夏威夷8日游!
夏威夷
推荐理由
赠送火山岛一日游(欧胡岛机场接送+欧胡岛和火山岛当天往返机票+火山岛游览;
航班往返直飞;
每人特别享用2件大箱行李托运;
精选威基基海滩区域酒店(相当于国内三星级);
免费提供国际航班欧胡岛机场接送机服务:
抵达火奴鲁鲁机场后接机服务;
免费提供【珍珠港】游览;
免费提供【檀香山市区】游览;
特别赠送每位游客精美的中文《夏威夷自由行手册》;以及多家购物中心折扣优惠券(ALA MOANA CENTER、WAILELE PREMIUM OUTLETS等)。
费用说明
包含:
行程中所列参考酒店或同等酒店房间设施相当于国内三星级双人间住宿。由于美洲没有统一的酒店星级评定标准,为保证酒店品质,我社多选用国际连锁酒店集团旗下酒店或当地知名、特色酒店;
全程机票费用及相关燃油附加费(因国际油价不断变化,我社保留因燃油附加税提升而追加相应费用的权利);
所有报名参加特会玩儿旅游线路,均免费赠送旅游者人身意外险。
不含:
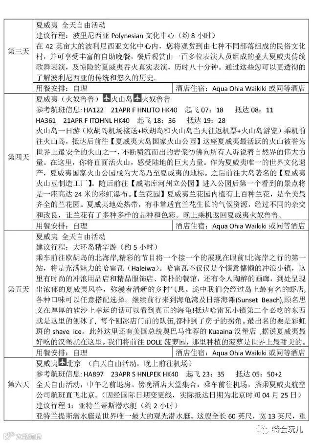
参考行程
咨询地址: 北京市西城区西直门南小街国英一号4楼0423号环境国旅车公庄门市
咨询热线: 400-900-1909
新浪微博: @特会玩儿2016
WeChat: tehuiwan2016

