关注“特会玩儿”特价产品随你挑!
2788元!4月4日
沙巴自由行5晚7日游!
沙巴
推荐理由
费用说明
包含:
往返团队经济舱机票含税费(团队机票将统一出票,如遇政府或航空公司政策性调整燃油税费,在未出票的情况下将进行多退少补,敬请谅解。团队机票一经开出,不得更改、不得签转、不得退票),当地旅游巴士;
行程所列酒店;
中式餐或自助餐或特色餐,含飞机上用餐,自由活动期间用餐请自理;如因自身原因放弃用餐,则餐费不退;
行程中所含的景点首道大门票;
当地中文或英文导游。接送机及接送均无导游服务;
年龄2~12周岁(不含),不占床,其他服务同成人;
离境税;
所有报名参加特会玩儿旅游线路,均免费赠送旅游者人身意外险。
不含:
签证费(不含300元马来西亚签证费);
单房差;
行程中注明需要另行支付的自费景点;
预定城市到北京往返交通费;
出入境个人物品海关征税,超重行李的托运费、保管费;
因交通延阻、战争、政变、罢工、天气、飞机机器故障、航班取消或更改时间等不可抗力原因所引致的额外费用;
酒店内洗衣、理发、电话、传真、收费电视、饮品、烟酒等个人消费;
当地参加的自费以及以上“费用包含”中不包含的其它项目。
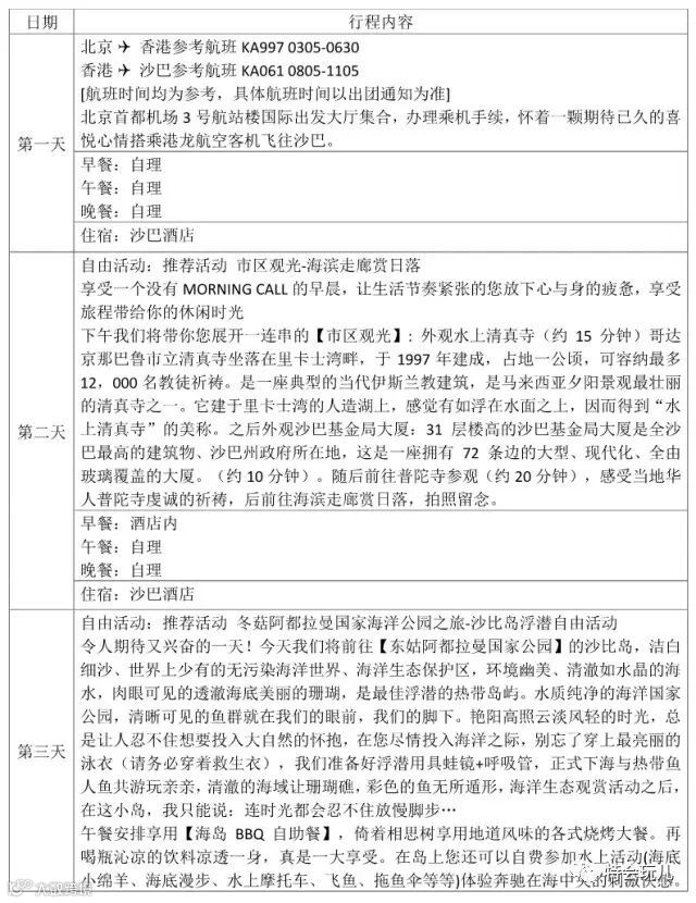
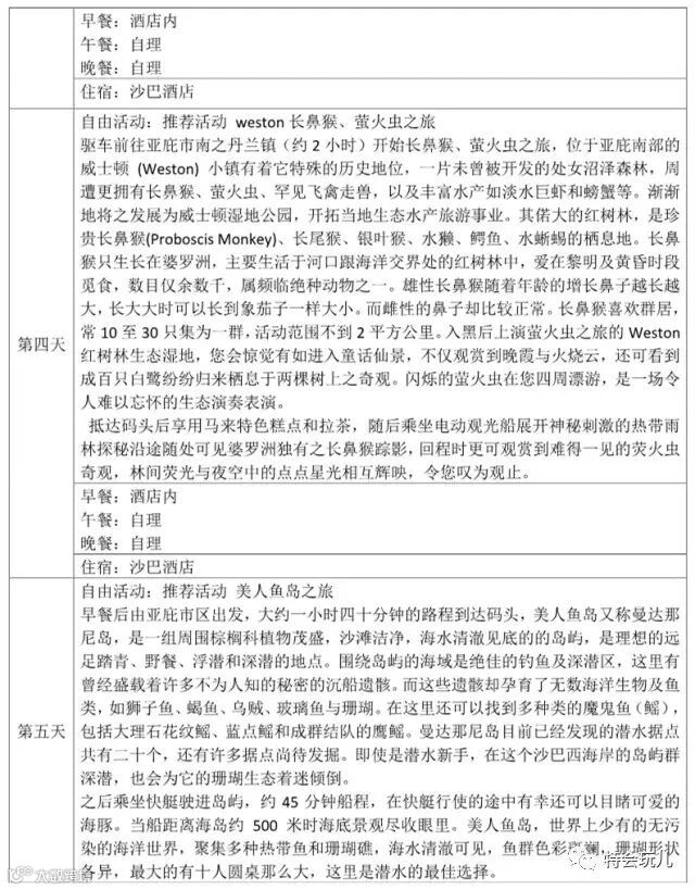
参考行程
咨询地址: 北京市西城区西直门南小街国英一号4楼0423号环境国旅车公庄门市
咨询热线: 400-900-1909
新浪微博: @特会玩儿2016
WeChat: tehuiwan2016

