关注“特会玩儿”特价产品随你挑!
6888元!4月5日
印度尼泊尔9日游!
印度
尼泊尔
推荐理由
四星+五星住宿;
尼泊尔进,印度出,不走回头路;
杜巴广场、博大哈大佛塔、泰美尔街、琥珀堡。
费用说明
包含:
全程国际机票(含税);
当地四星+五星酒店住宿+纳加阔特观山景住房(双人标间);
行程内所注明餐食;
空调旅游用车;
行程所注明景点第一门票;
尼泊尔、印度旅游签证费;
所有报名参加特会玩儿旅游线路,均免费赠送旅游者人身意外险。
不含:
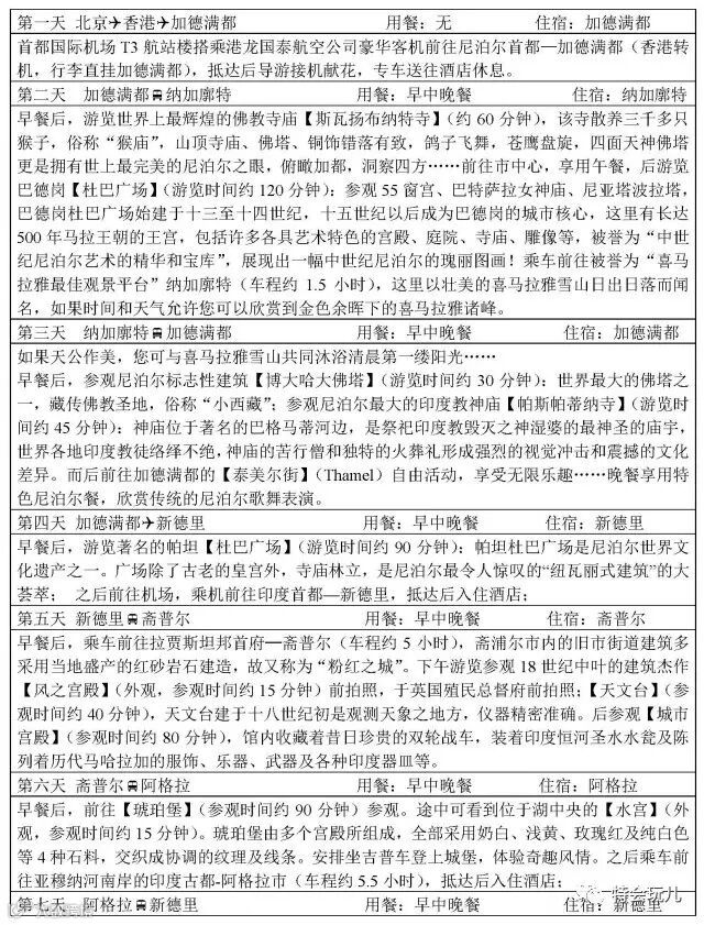
参考行程
咨询地址: 北京市西城区西直门南小街国英一号4楼0423号环境国旅车公庄门市
咨询热线: 400-900-1909
新浪微博: @特会玩儿2016
WeChat: tehuiwan2016

