关注“特会玩儿”特价产品随你挑!
2288元!4月13日
泰一地6日游!
泰一地
推荐理由
费用说明
包含:
国际往返机票;
出境机场税;
境外机场税;
泰国行程所列星级酒店住宿;
游览用餐(自由活动期间餐费自理,如遇飞机上用餐则不另外安排);
所列景点景首道门票;行程中未标注“入内参观”景点均为游览外观; 入内参观景点均含首道门票;
当地游览空调旅游车;
中文导游;
所有报名参加特会玩儿旅游线路,均免费赠送旅游者人身意外险。
不含:
航空意外险(建议自行购买);
护照费;
泰国落地签证费;
快速通关费;
当地公共服务小费;
国内段地面服务费 ;
个人消费;
以及人力不可抗拒的因素所导致的额外费用;
因交通延误、取消等意外事件或战争、罢工;
“旅游费用包含”内容以外的所有费用。
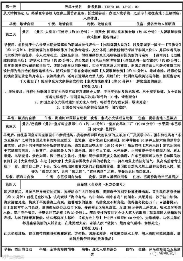
参考行程
咨询地址: 北京市西城区西直门南小街国英一号4楼0423号环境国旅车公庄门市
咨询热线: 400-900-1909
新浪微博: @特会玩儿2016
WeChat: tehuiwan2016

