
本文5057字,约7.2分钟
作者 | 金玙璠 编辑 | 艾小佳
来源 | 开菠萝财经
(ID:kaiboluocaijing)
01
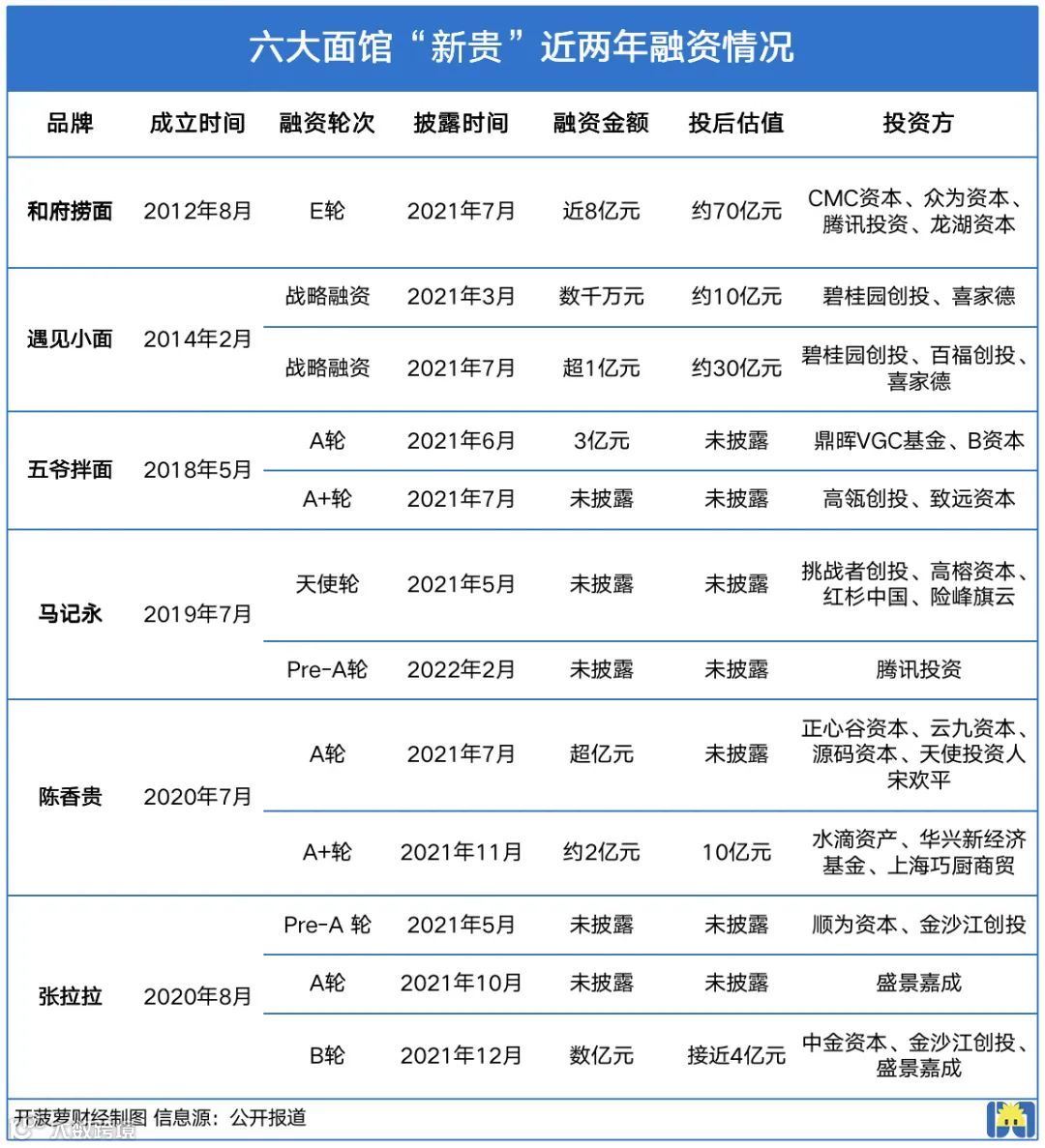
网红面馆:
去年融资多疯狂,今年就有多平静
02
面馆新贵的“尴尬”:
店开不下去,规模上不去
03
连锁面馆被高估了吗?

END

早期项目有多卷?头部基金互拉黑名单,“我的项目不许他家投”|PE/VC崛起横琴|这个赛道成投资人新宠
融中财经
本文5057字,约7.2分钟
作者 | 金玙璠 编辑 | 艾小佳
来源 | 开菠萝财经
(ID:kaiboluocaijing)
01
网红面馆:
去年融资多疯狂,今年就有多平静
02
面馆新贵的“尴尬”:
店开不下去,规模上不去
03
连锁面馆被高估了吗?

END
