在“双碳”目标驱动下,虚拟电厂作为聚合分布式资源、提升电网灵活性的关键支撑手段,正从试点走向规模化。其通过“聚合、调度、交易”三大功能,整合源、网、荷、储资源,形成了需求侧、供给侧及混合型三类主流业务形态。
核心观点:
政策密集支持下,我国虚拟电厂处于早期向规模化过渡阶段,市场规模持续高增(2022-2030 年 CAGR 达 24.4%),2027 年调节能力目标 2000 万千瓦,核心价值是助力新能源消纳与电网平衡。
虚拟电厂依赖协调控制、数据驱动等关键技术,初始投资仅为传统电厂 1/5-1/6,成本优势显著,但面临资源聚合建模、信息安全等技术难点,技术融合是核心竞争力。
行业形成需求侧、供给侧、混合资源型三类商业模式,头部企业依托 AI、V2G 等技术构建壁垒,竞争聚焦技术创新与资源整合,产业链覆盖源网荷储全环节。
未来将向多维协同、电碳融合演进,技术赋能与专业化分工成趋势,但需应对政策机制不确定性、网络安全及运营收益波动等风险。
虚拟电厂(Virtual Power Plant)是一种高级能源管理系统,它运用先进的信息通信技术和软件架构,将地理上分布广泛的多种分布式能源资源(DERs)——包括但不限于太阳能光伏、风能、储能系统、可控负荷(如可调节的工业用电、智能家居设备)、电动汽车以及小型发电机等进行聚合与协调优化。
虚拟电厂的发展受到政策、宏观经济、技术等多方面因素影响。
-
宏观经济驱动:经济增速与电力需求挂钩,产业、能源结构双升级
宏观环境对虚拟电厂行业构成了一个强有力的正向循环:经济与能源转型的战略需求——国家顶层政策的有力驱动——电力市场改革打开盈利窗口——多元资本与技术涌入——行业规模化、商业化加速。虚拟电厂完美地契合了当前宏观经济中关于高质量发展、绿色转型和降本增效的核心诉求。它不仅仅是一个技术概念,更是一种与宏观经济发展同频共振的新兴产业,在构建新型电力系统和实现"双碳"目标的进程中,将扮演越来越重要的角色。
图表 1虚拟电厂技术布局

信息来源:融中咨询
虚拟电厂的研发与建设周期因其角色而异:技术提供商通常需1-2年,而资源聚合运营方则需5年及以上。其核心优势在于极低的成本,初始投资(如上海示范项目约为600-800元/千瓦)仅为传统火电厂的1/5至1/6,运营费用更是低至十分之一;从宏观视角看,满足系统5%峰值负荷的需求,虚拟电厂方案所需投资(约500-600亿元)远低于新建火电厂(约4000亿元)。然而,其实现高度依赖协调控制、资源聚合、智能调度、信息安全等十余项关键技术的突破与集成。
(3)市场规模及竞争格局
虚拟电厂的市场规模持续增长。2022-2030E 规模从 229 亿元升至 1314 亿元,复合年增长率(CAGR)达 24.4%,属于电力新赛道中的高增长领域;年度增量逐步扩大(2022-2023 增 120 亿,2028-2029 增146 亿),说明行业需求释放节奏在加快。
图表 2 2022-2030年中国虚拟电厂市场规模预测(亿元)
信息来源:融中咨询
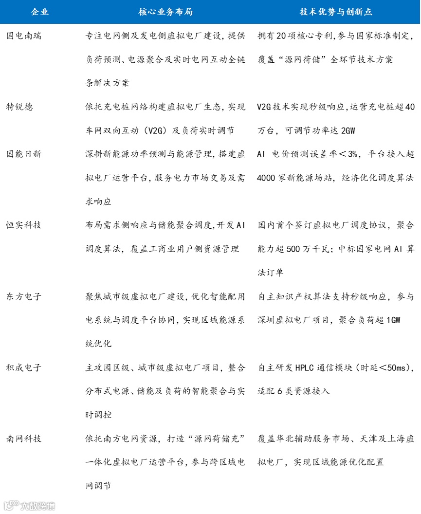
表格 2中国虚拟电厂头部企业梳理
表格 3虚拟电厂产业图谱
信息来源:融中咨询
虚拟电厂产业链上游为基础资源,主要包括可控负荷、分布式能源、储能系统等,这些资源是虚拟电厂运行和调度的核心;中游是虚拟电厂资源聚合平台,包括电源型虚拟电厂、负荷型虚拟电厂、储能型虚拟电厂和混合型虚拟电厂;下游是电力需求市场,包括电网公司、售电公司、工业企业用户和商业用户等。虚拟电厂产业链以上游基础资源(可控负荷、分布式能源、储能)为支撑,依托中游聚合平台实现资源整合与协同控制,最终服务于下游多元电力需求市场。其核心价值在于通过物联网、大数据和AI技术,将碎片化资源“聚沙成塔”,形成可调度、可交易的“虚拟机组”,助力新能源消纳与电网灵活稳定。未来需突破数据安全与标准化(跨主体数据互通)、市场机制完善(辅助服务定价规则)及商业模式创新(共享储能收益分配),以加速虚拟电厂规模化应用。
虚拟电厂以内部资源形态组成来分类,主要可分为需求侧资源型(发电企业主导模式,可控负荷以及用户侧储能、DDG等资源为主)、供给侧资源型(电网企业主导模式,PDG、电网侧和发电侧储能等资源为主)、混合资源型(分布式发电、储能和可控负荷等资源共同组成)。
(1)需求侧资源型分析
需求响应虚拟电厂(亦称能效电厂)是以用户侧可调资源为核心的虚拟电厂形态。它聚合工商业及居民的可控负荷、用户侧储能、自用分布式电源(如屋顶光伏)及电动汽车等资源,通过协议由负荷聚合商或能源服务公司统一调度。其核心运行机制是在电网高峰时段调节或中断非关键用电,并利用储能进行电力的时移。该模式主要商业模式包括参与电网需求响应获取补偿、提供调频等辅助服务、利用峰谷电价差套利,以及作为可靠的容量资源。其显著优势在于投资小、见效快,能精准削峰、延缓电网投资,并赋予用户参与电力市场获利的能力。
协鑫能科是民营上市公司,拥有深厚的用户侧综合能源服务与热电联产运营经验。是该模式的典型代表。它的优势并非单纯的技术平台,而是源于其热电联产、售配电和综合能源服务背景所积累的深度用户侧运营经验。
核心业务资源集中在聚合工商业可调负荷、用户侧储能。参与需求响应、辅助服务市场,并开展绿电交易。可条符合规模达690MW,平台管理用户规模超20GW。主要客群集中在工商业电力用户(工厂、园区、商业楼宇)。
供应侧虚拟电厂以聚合分布式电源和储能资源为核心,主要包含分布式光伏/风电以及电网侧或发电侧储能。其主导方通常是电网企业或大型发电集团,通过聚合地理分散的电源,利用储能的灵活调节,平抑可再生能源波动,使聚合总出力曲线更平滑、可控。该模式的核心商业价值在于:作为整体参与电力现货市场,增强议价能力;打包销售绿电,满足用户绿证需求;提供调峰、调频等辅助服务;以及在局部电网拥堵时进行资源调度,缓解输电阻塞。其核心优势在于显著提升可再生能源的消纳能力、输出稳定可预测,且因与电网调度协同度高,能有效保障电网安全稳定运行。
这类模式通常由像国家能源集团这样的传统发电巨头主导。作为大型发电央企,拥有庞大的传统电源与新能源资产,项目执行与资源整合能力很强。核心业务主要集中在分布式光伏、储能,与集团自身发电资产协调,促进新能源消纳。
商业模式上,这类项目更侧重于保障电网安全、促进清洁能源消纳,作为发电侧责任主体,项目收益可能部分源于保障系统稳定运行的价值。项目规模通常较大,是其在新型电力系统中战略转型的体现。主要客群集中在电网公司、自身新能源项目、以及外部分布式能源业主。
混合资产虚拟电厂是整合“源-网-荷-储”的终极形态,由独立服务商或电网/发电企业主导,聚合分布式电源、可控负荷与储能。其核心是一个强大的智能管控平台,通过全域感知与协同优化算法,根据电网指令和市场价格,在内部灵活调度资源(如同时调用储能、削减负荷、调节发电),以实现全局效益最优或成本最低。该模式商业模式多元,可同时参与需求响应、现货及辅助服务市场以最大化收益,也能为园区提供整体能源解决方案。其最大优势在于灵活性极高、抗风险能力强,能实现资源利用效率最大化,并以最经济平滑的方式支撑电网运行,甚至在极端情况下可孤岛运行保障供电。
振森能源(中基绿能) 代表了第三方独立运营商的发展路径,以独立第三方技术平台或解决方案提供商为主,核心在于先进的聚合与优化算法。它本身不侧重拥有大量电源或负荷资源,而是通过智慧能源管理平台作为核心,为资源方提供接入、聚合、优化和参与电力市场交易的全套服务。例如,润建股份服务的风光储项目装机容量超10GW。
其商业模式在于通过“技术+服务+资源”三重驱动,提供“源-网-荷-储”一体化智慧管控平台,聚合分布式电源、储能、可调负荷等多种资源。为各类分布式资源所有者创造额外收益,自身通过服务、分成或交易差价盈利。主要客群为虚拟电厂运营商、负荷聚合商、园区、电网企业及发电集团。
虚拟电厂的应用场景正发生根本性转变。其角色将从被动接受电网调度指令的“单向调节工具”,演进为主动参与多级电力市场(如现货、辅助服务市场)博弈的“灵活资源交易主体”。未来,其核心价值将体现在更高维度的系统协同上,包括支撑高比例分布式新能源的本地消纳、缓解区域性输配电阻塞,以及提供调频、调压等实时辅助服务。更进一步,虚拟电厂将超越单纯的电力调节范畴,成为企业实现绿电消费与碳足迹管理的“电碳融合”关键平台,通过聚合可溯源的绿色电力,连接能源市场与碳市场。
行业与产品的发展将呈现技术深度赋能与商业模式裂变并行的路径。技术层面,AI精准预测、云原生架构、多时间尺度优化算法将成为虚拟电厂智慧化运营的基石,推动平台向标准化、轻量化的SaaS服务演进。商业模式上,行业将从依赖补贴向多元化收益(如市场收益分成、数据增值、碳资产开发)转型,并催生资源聚合商、平台技术商、运营服务商等专业化生态角色。参与主体也将从传统能源企业扩展至科技公司、通信运营商及金融机构,形成“能源+数字+金融”的跨界融合生态。
在明确的发展趋势下,行业也面临一系列需要高度关注的风险。首要风险来自政策与市场机制的不确定性,其商业化进程严重依赖于电力市场改革的深度与速度,规则变动或价格机制不合理都可能制约其发展。其次,技术整合与网络安全风险突出,海量异构资源的标准化接入成本高昂,且作为关键信息基础设施,其面临的网络攻击和数据泄露威胁日益严峻。最后,运营与商业风险持续存在,包括资源出力不确定性导致的收益波动、市场性能考核压力,以及在与电网、用户等传统主体协作中可能出现的责权利纠纷。
# 线索爆料 # rzcj@thecapital.com.cn
在这里,你可以获取丰富的股权投资行业资讯、热点报道;前沿行业报告、重点课题研究、最新业内动态。链接资本,连接市场,联结资源,共同打造创投交流新平台、合作共赢朋友圈。
融中2025年度“中国股权投资榜”&“中国POWER50企业榜”联袂正式启动。评选问卷申报材料截止日期为2025年12月15日。榜单将于2026年1月融中2026(第15届)中国资本年会现场隆重揭晓,敬请期待。点击下方推文,欢迎各大投资机构、企业报名参评!