
11月13日,中国核能科技发布公告,买方中核(南京)(公司间接全资附属公司)与相关卖方(中车株洲电力机车研究所有限公司、江苏神山风电设备制造有限公司及江苏中成紧固技术发展股份有限公司)订立设备采购协议,买方有条件同意向卖方购买设备。

设备采购协议项下的总代价为人民币5325.01万元。设备包括风力发电设备、风力塔设备、锚栓设备、配套设施及其他产品及材料,其将用于额外建造。此外,于2020年11月13日,公司附属睢宁风力(作为委托人)与协鑫能源(作为总承包商)订立补充协议,睢宁风力同意委托协鑫能源提供额外建造之建造及工程工作。补充协议项下总代价为3180.59万元。
公告称,中国核能科技集团董事认为风电项目发展将使集团能够进一步扩大其于中国的业务领域及足迹,并涉足中国风电行业,这将成为集团在新能源领域的额外利润来源。经考虑,董事认为风电项目将令集团能够透过多元化业务组合实现持续发展,以扩阔集团的收益基础以及提高盈利能力。额外建造的建造及工程工作对开发风电项目至关重要,其将令集团受益。因此董事认为,补充协议的条款乃按一般商业条款订立,属公平合理,并符合集团及股东的整体利益。
中核汇能甘肃玉门黑崖子50MW平价风电示范项目最后一台风电机组成功并网,风电场全部设备归调,标志着黑崖子50MW平价风电示范项目正式投入运行。该示范项目是国家能源局批准的首批平价风电示范项目之一,是全国首个并网发电的平价风电示范项目,也是中核集团第一个平价风电项目,对后续平价风电项目起到示范作用。

中核汇能甘肃玉门黑崖子50MW平价风电示范项目共安装25台由上海电气制造的单机W2000容量风电机组,预计每年可为电网提供电量15901.0万kW.h,按火电每度电耗标准煤315g,可节约标准煤约4.86万吨。
该项目于2019年3月25日开工建设,建设过程中得到了各级政府的大力支持,项目建设单位秉承“四个一切”核工业精神奋力拼搏,践行央企社会责任,创新管理思路,通过周密的部署、有效的现场监管,控制了项目成本,刷新了中核集团风电场建设新记录,为推动西北分公司新能源项目快速、健康、可持续发展奠定了坚实的基础。

详情如下:
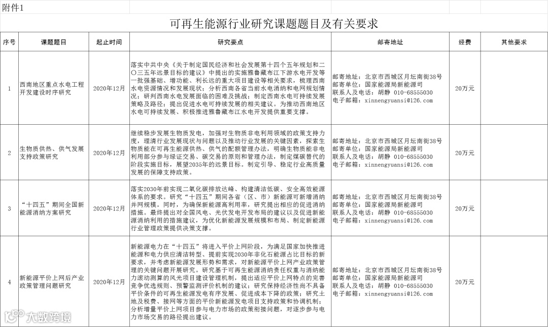
国家能源局新能源司研究课题招标公告
根据可再生能源领域规划重大问题专题研究工作需要,按照国家能源局有关规定,现将国家能源局可再生能源行业研究课题招标有关事项公告如下:
一、投标要求
(一)投标主体
投标主体应为中华人民共和国境内(港澳台除外)的大专院校、科研院所、企业、行业协会等经审查符合投标资格的单位。多家单位可联合申报。
(二)投标人资格
1、投标人应具有良好的商业信誉,具有圆满履行研究任务能力,在近5年内任何合同中不存在违约、诉讼等现象。
2、投标人应具备课题项目要求的相关资质、经验和工作业绩,并提供证明材料。
(三)成果要求
课题研究成果要求对行业创新发展、政策制定有借鉴和指导价值。研究成果要求具有一定原创性,不得侵犯任何第三方的知识产权和其他权利,符合国家有关保密规定和行业政策。课题研究经费由财政预算内资金资助,研究成果归国家能源局所有。
(四)投标时间和方式
1. 投标截止时间:2020年12月1日,请选择可在12月1日前送达的邮寄方式,晚到恕不受理。
2. 投标方式:申报研究课题的单位需如实填写《研究课题申报书》,提出研究思路、研究内容、研究方法、工作进度安排、研究成果转化目标及转化形式。申报书内容应符合附件1有关要求,不符合要求的将视为无效申报。
3. 申报材料寄送:申请书一式三份加盖申报单位公章后,在申报截止时间前邮寄至国家能源局新能源司,并与联系人(详见附件1)确认。
二、执行时间
(一)课题执行时间为2020年12月。
(二)我局将组织专家对投标单位进行评审,并于12月10日前通知入选单位,未能入选者不再另行通知。
附件:1. 可再生能源行业研究课题题目及有关要求
2. 国家能源局研究课题申报书
国家能源局新能源司
2020年11月12日


