点击上方蓝字关注我们

各有关单位:
生物制品是具有特定空间结构的生物大分子,其生产工艺要求高,且生产过程极为复杂, 生产工艺对生物制品影响显著。生物制品的生物活性、安全性和有效性与其结构的复杂性及工艺密切相关,这种特点从根本上决定了生物制品不能完全被“仿制”,因而不可能有完全相同的生物药品,只有与原研生物药品在结构、疗效以及安全性上相似的药物,即生物类似药。因此,对于生物制品尤其是生物类似药的研发必须有与化学药不同的思维角度。
如何从产品研发到GMP生产的质量管理管控好巨大的风险?如何在生物药生产工艺开发过程中利用QbD质量源于设计的理念?如何确保生产工艺的重复性,质量的稳定性?如何提高生物药品的安全性和有效性,减小与原研药的差异性等等,这些都是生物制药企业面临的严重困惑与挑战。为此定于2019年10月16-18日在南京市举办“生物制品生产工艺开发与质量管控”研修班 。现将有关培训事项通知如下:
支持单位:青岛科创相容性研究中心(高分子材料专家工作站)
一、会议安排
会议时间:2019年10月16-18日 (16日全天报到)
报到地点:南京市 (具体地点直接发给报名人员)
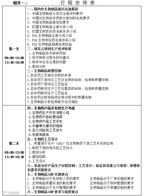
二、会议主要交流内容:详见附件一(日程安排表)
讲师简介:张博士 资深专家,中国科学院过程工程研究所,生化工程国家重点实验室,研究员,博士生导师。新药评审专家。曾在瑞典Lund大学化学中心从事博士后研究,主持国家多项自然科学基金、国家重大研究计划课题,以及多项企业合作项目。多项研究成果已在企业获得成功应用。效益显著。本协会特邀讲师。
丁老师 资深专家、高级工程师,CFDA高研院及本协会特邀授课讲师,ISPE会员,熟悉欧美制及国内注册法规,近20年具有药物研发、药物工艺开发、药物分析及生产管理的丰富实践经验,亲自参加过多次FDA 、WHO、TGA和CEP认证及国内的检查。本协会及CFDA高级研修学院特邀讲师。
刘老师 资深专家,历任职于中外资企业高管;近20年药物制剂、生物疫苗、生物蛋白、生物多肽类、免疫治疗等产品研发、生产、GMP管理的丰富实践经验。曾对罗氏、海王、东北制药、以领药业、北京嘉林、山东瑞阳、上海松力、上海科华生物等企业进行体系构建等培训,本协会及CFDA高级研修学院特邀授课讲师。
三、参会对象
各药品研究单位及药品生产企业,生物制剂研发、质量、注册及项目管理、研发QA;新药研发CRO等中高层管理人员及研究负责人。
四、会议说明
1、理论讲解,实例分析,专题讲授,互动答疑.
2、主讲嘉宾均为协会培训工作室专家,检查员和行业内相关资深专家、欢迎来电咨询,课后及时跟踪辅导。
3、完成全部培训课程者由协会颁发培训证书
4、企业需要内训和指导,请与会务组联系
五、会议费用
会务费:2500元/人(会务费包括:培训、研讨、资料等)。食宿统一安排,费用自理。


如果您有需要请联系:石芳
更多精彩内容敬请关注公众号


