预计阅读时间: 30 分钟


相比于传统小分子药物,抗体药可作用的靶点种类更多,且出现耐药性的比例更低,另外还可通过提升抗体药的亲和性来降低药物毒副作用。
自 1986 年第一个治疗性抗体莫罗单抗 -CD3(Muromonab-CD3)被批准上市,截至 2023 年 1 月末,FDA 累计批准了 119 款抗体新药,每年批准的抗体药物约占据批准新药的五分之一。
2022 年全球药品销售额 Top 10 中,抗体药占据了 4 个,包括 3 个单抗药物和 1 个抗体融合蛋白,并且销售额占比呈上升趋势。

2022 年全球药品销售额 Top 10
近年来,我国恶性肿瘤发病、死亡率逐年上升,每年恶性肿瘤所致的医疗花费超过 2200 亿元。而恶性肿瘤是目前抗体药、CAR-T 等细胞治疗药物治疗的最大适应,需求巨大。据统计,2021 年我国抗体药物产业总市场规模已超 200 亿元,2015~2020 年平均年增长率超 20%。
抗体药物因具有高特异性,低不良反应的特征,已成为近年来开发的主要一类新药。抗体的发现,包括抗体筛选、抗体序列测序获得与后续评估。其中,抗体筛选作为关键环节,耗时最长,筛选效率低也限制了抗体发现的周期。近几年,抗体筛选技术的发展日新月异,使得整个抗体发现的流程大幅缩短。
抗体筛选是开发单克隆抗体药物、双特异抗体药物、ADC 药物和 CAR-T 等细胞治疗药物的必经之路。筛选出优质的候选抗体,能大大提高这些药物开发成功的可能性。抗体药物是生物医药第 3 波浪潮(单抗和重组蛋白药物)的核心角色,以及第 4 波浪潮(新型生物疗法:双抗/细胞治疗/基因治疗/ADC/核酸药物等)的源头。
针对某个特定靶点开发创新性抗体药或 CAR-T 细胞治疗药物,第一步是筛选出候选抗体。目前常见的抗体筛选方法有杂交瘤技术、噬菌体展示技术、单个 B 细胞抗体筛选技术等。

1975 年,单克隆抗体技术的诞生正式开启了抗体药物领域的蓬勃发展。相比于多克隆抗体,单克隆抗体具有高度的抗原识别特异性和蛋白生产的均一性,其能够特异性的靶向结合多种疾病治疗的致病原,在疾病治疗领域具有潜力。单克隆抗体制备方法不仅加快了生命科学和医学的发展进程,而且成为现代生物医药产业的核心技术,目前已经广泛应用于科学研究、诊断和抗体药物开发等制造领域,在疾病治疗与科学探索等方面造福于人类。
迄今为止,杂交瘤技术已发展非常成熟,是目前制备抗体应用最广泛的技术。在已批准上市的治疗性抗体中,技术路线多数采用基于小鼠的杂交瘤技术。
通过杂交瘤技术获得单克隆抗体的技术流程大致为:
(1)选择合适抗原免疫动物(一般为小鼠);
(2)分离小鼠脾脏细胞并与骨髓瘤细胞融合;
(3)筛选杂交瘤细胞获得分泌目标抗体的阳性单克隆杂交瘤细胞;
(4)扩大培养阳性单克隆杂交瘤细胞;
(5)体外培养或体内诱生法获得大量的单克隆抗体。

杂交瘤技术制备抗体流程
杂交瘤的整个过程具有一定的复杂性和技巧性。例如在免疫动物的过程中,通常在注射抗原时使用佐剂,从而避免非特异性的免疫反应将抗原快速分解,达到抗原缓慢释放并作用于免疫系统,最终提高产生亲和性较高抗体的效率;再比如,作为单克隆抗体制备过程中最为关键的一个环节,细胞融合率直接影响抗体的制备,特别是对于小鼠脾脏的处理,更要十分小心,稍不注意就会影响最终的融合效率。
杂交瘤技术可确保不同批次制备的抗体质量相同,更加易于复制,是一种高效的抗体制备技术。但杂交瘤技术适用的物种有限,传统杂交瘤得到的是鼠源抗体,用于人的治疗效果存在一定的安全隐患;其次因融合效率问题易丢失一些 B 细胞的多样性,不利于新抗体药物的发现。
近年来,人源抗体越来越受到关注,并成为未来的发展方向。越来越多的全人源抗体药物获批上市,截至 2021 年底已经有 36 款全人源抗体获批上市,例如 2021 年 5 月上市的Amivantamab(杨森生物)是一种靶向 c-MET/HGFR 和 EGFR 的双特异性抗体,对于 EGFR 突变的非小细胞肺癌具有良好的治疗效果。

噬菌体展示技术(phage display)是由 George P. Smith 于 1985 年开发的一种体外筛选抗体的方法。其原理是将外源编码多肽或蛋白质的基因插入到噬菌体外壳蛋白结构基因的适当位置,在阅读框正常且不影响外壳蛋白正常功能的情况下,使外源多肽或蛋白在噬菌体的衣壳蛋白上形成融合蛋白,随子代噬菌体的重新组装呈现在噬菌体表面。被展示的蛋白可以保持相对独立的空间结构和生物活性,有利于靶蛋白的结合,因而可以利用靶蛋白快速的进行噬菌体展示抗体库的多轮筛选 ,并且在大肠杆菌中扩大培养,该过程也被称为“panning”。反复的筛选可逐步提高特异性识别靶分子的噬菌体比例,最终获得识别靶分子的多肽或者蛋白。

噬菌体展示技术一般技术流程
噬菌体展示技术的筛选步骤:
① 一个包含106~1011个克隆的噬菌体文库与固定的抗原孵育。
② 未结合的噬菌体通过清洗被弃去。
③ 与抗原结合的噬菌体被洗脱下来。
④ 洗脱下来的噬菌体在辅助噬菌体的帮助下感染大肠杆菌从而扩增洗脱下来的候选噬菌体。
⑤ 将大肠杆菌细胞种在可筛选的平板上并进行扩增。以上步骤重复 2~3 次,使得与抗原结合的噬菌体被富集。
噬菌体展示技术会用到抗体库,而抗体库一旦建成,便可永久保存,不需要反复免疫和建库,允许反复筛选,且筛选后不再需要对每个抗体基因进行单独克隆,直接进行分子转化。另外噬菌体展示技术可以针对的抗原极为广泛,与其他显示技术(如核糖体、酵母或哺乳动物细胞展示)相比,噬菌体显示的优点之一是可以创建大的文库(> 1011个单克隆的多样性),促进发现针对广泛抗原的高亲和力抗体。但由于噬菌体无法浸染过长的序列,因而需要额外加入“组合”步骤,而组合后的单抗偶尔会出现失去亲和力或者产生自体免疫的现象,且噬菌体展示技术抗体没有经过体内成熟,重轻链随机配对,亲和力有限。
至今此项技术发展较为成熟,已广泛应用于抗原表位分析、单克隆抗体的制备、抗体人源化、药物筛选、疫苗研制以及免疫学疾病诊断、治疗等科学研究领域。首款通过噬菌体展示技术获得上市批准的抗体药物是阿达木单抗(Humira),已于 2002 年通过 FDA 批准上市。

细胞表面展示技术是基于细胞表面展示技术筛选抗体的一种抗体文库。是为了解决蛋白在噬菌体表面展示中无法有效折叠和没有翻译后修饰的问题,陆续开发了一些基于细胞的筛选技术。细胞表面展示技术是一种真核蛋白表达系统,主要利用了酵母细胞已经拥有完善的蛋白质翻译后修饰和分泌机制,将靶标蛋白表达固定并展示在酵母细胞表面。2020 年,美国 FDA 批准的抗体药物依普奈珠单抗(eptinezumab)上市是首个基于酵母表面展示技术的抗体药物。
在酵母展示系统中,抗体的筛选主要使用流式细胞仪分选(FACS)方式进行阳性细胞挑选。流式细胞仪分选可以利用荧光标记的抗原,特异性地分选能和抗原结合的酵母细胞,从而除去无法与抗原相结合的酵母细胞。一般在首轮流式分选时会富集所有荧光为阳性的酵母细胞,在后续的筛选中可以通过控制流式中门的选择增加抗体筛选的力度从而得到目标抗体。


除此之外,还有哺乳动物细胞表面展示、无细胞体系的核糖体展示等技术被提出用于全人源抗体文库的构建和筛选。
目前,使用抗体库技术不仅可以筛选特异性的抗体片段,而且还能够对已有的抗体分子进行改造,如降低抗体鼠源性、提高抗体亲和力和稳定性等。后者又被称为抗体定向进化,而所使用的抗体库被称为定向进化抗体库。

基于单 B 细胞的抗体制备技术是最近十几年发展起来的一种可用于全人源单抗制备的技术,其基本原理是从患者或者疫苗免疫人群外周血中分离单个抗体分泌细胞(ASCs)或记忆 B 细胞,筛选出分泌目标抗体分子的 B 细胞,结合单细胞测序技术,得到其中的抗体基因,构建表达载体,进行表达、纯化,筛选和鉴定,以获取有效功能性抗体。
通过该技术获得的抗体能确保轻重链的天然配对,相较于传统的抗体制备技术,具有基因多样性好、效率高、全人源、需要的细胞量少等优势。如果通过融合 PCR 制备抗体基因的高通量线性表达框,取代将抗体轻重链基因进行体外克隆构建真核表达载体,可以更进一步缩短获得功能性抗体的制备周期。
单 B 细胞筛选技术与杂交瘤平台对比,有明显的抗体多样性丰富、筛选流程短和物种不受限等优势。传统杂交瘤平台需要将 B 细胞和瘤细胞融合进行永生化后再进行进一步的筛选、亚克隆等工作。首先,融合这一步骤会导致高达 90% 的 B 细胞多样性损失。这样大规模的损失会直接影响候选抗体分子的多样性、阻碍新型抗体分子的发现。其次,由于需要融合、筛选、亚克隆、复筛等多个复杂且耗时的步骤,杂交瘤筛选的周期往往需要六至八周(不包括动物免疫时间)。第三,这一融合需求限制了目前尚未有融合伙伴的物种(如鸡、骆驼、鲨鱼)。相比于杂交瘤平台,单 B 细胞分选平台使科学家摆脱了融合的限制和负面影响,同时,多数平台都整合了高通量的模式进行筛选,可在一天之内筛选完数万或者数十万量级的 B 细胞,效率大大提高。
全人文库平台与单 B 细胞筛选技术相比,全人文库平台有以下两种问题:全人文库平台中筛选得到的抗体,由于未经过体内的抗体成熟过程,所筛选出的抗体序列往往亲和力有限,需要建立单点突变文库完成亲和力成熟,这意味着进行二次大规模的筛选,增加了工作量;其次,由于文库平台中抗体重链和轻链随机组合,无法保持抗体重链轻链的天然配对。由此可见,利用全人抗体文库来进行抗体筛选,成功的随机性较高。
如下表所示,三种抗体发现平台综合对比,发现其有各自的优势:杂交瘤技术发展最为成熟、获得抗体分子多具有高亲和力;全人文库技术则可以直接获得全人抗体序列且无需动物免疫、节省时间;而单 B 细胞筛选平台可以在更好的保留 B 细胞多样性,获得重轻链自然配对抗体的同时,还可缩短抗体药物开发时间。如果将其与全人源小鼠的快速免疫相结合、或使用康复病人的样本进行筛选,单 B 细胞筛选平台则最短可以在 1 个月拿到全人抗体分子,在筛选效率方面独树一帜。

▋ 市场上单 B 细胞开通开发技术平台:
(一) 基于 FACS 技术 (FACS-based)
FACS(流式细胞荧光分选技术)是由 Len Herzenberg 团队在 1960 年代基于流式细胞术发展出的一种流式细胞分选技术。FACS 利用荧光标记的抗体针对 B 细胞表面标记物进行染色, 通过流体动力聚焦和换能器的振动将流体割裂成微液滴,每一个液滴中包含被分选的 B 淋巴细胞。液滴通过激光产生分选信号,满足筛选条件的 B 细胞带电液滴最后将被静电场引导到收集管中。抗原结合 B 细胞被回收后,可被刺激培养并分泌抗体、基于细胞上清的二次筛选、测序与表达。这一平台的优势在于通量较高(10,000 cells/s),技术十分成熟、易于搭建,国内外已有多家公司布局了基于该平台的单 B 细胞克隆技术。但该技术的限制也同样明显,如只能检测记忆 B 细胞,无法检测浆细胞,而记忆 B 细胞不分泌抗体,因此不能检测分泌抗体的结合或者功能,所以下游验证工作量大。而且,由于在筛选期间检测手段较为受限,下游验证范围较大,涉及到后期大量的克隆和验证工作。
(二) 基于液滴微流控技术 (Microdroplet-based)
基于液滴微流控的单 B 细胞筛选是指使用油包水液滴将候选细胞进行单细胞包裹,确保其单克隆性,同时将检测所需底物也一同包裹在内,然后对每个液滴进行基于荧光激发的分析与筛选。这一平台的筛选通量也非常高——每秒可达数百个细胞。但这一技术的限制在于检测手段:在目前的研发进展中,只能使用基于均相的检测方法,即无法进一步检测抗体对细胞表面受体的结合或阻断。同时,一般来说包裹于微液滴的细胞活力难以维持,对实验的流程要求较高。目前,达普生物、Abcellera、Sphere Fluidics 等公司搭建的就是基于该类技术的平台。


达普生物 Comet 单细胞高通量筛选平台其原理是基于液滴微流控技术,通过荧光标记及介电泳力对油包水液滴进行高通量分选。分选前将单细胞与反应检测体系包裹成油包水微液滴,在液滴中实现 ELISA 检测,并基于反应体系荧光信号(即细胞功能)对阳性细胞液滴进行高通量分选,可依据细胞胞外分泌靶蛋白或胞膜或胞内生物标志物对功能性细胞筛选,将 ELISA 检测与流式分选整合为一体,摒弃传统费时费力的孔板法 ELISA 筛选。基于 Droplet ELISA 的功能细胞分选方式,单次可实现高达千万级反应液滴即百万级细胞分选,并可根据需要将阳性液滴打印至 96 孔板,自动保存对应孔的照片用于单克隆确认,系统支持连续上样,将传统数周的功能单细胞筛选工作缩减至 1~2 天内完成,节省试剂成本至传统方法的百万分之一;极大加速抗体药物开发,缩减研发、生产成本,可广泛用于单 B 细胞抗体药物筛选、TCR-T 细胞筛选、酶进化、合成生物学及功能性单细胞高通量筛选。
Comet 单细胞高通量筛选平台单 B 细胞抗体药物筛选
对于单 B 细胞的抗体开发,达普生物 Comet 单细胞高通量筛选平台可兼容 FRET 法、微珠法、磁珠法及报告细胞法的微液滴筛选,筛选后阳性 B 细胞可直接对接自研的单细胞测序平台,为单 B 抗体药物研发提供了全流程解决方案,填补了全球空白。

Comet 单细胞高通量筛选平台单 B 抗体筛选流程
达普生物 Comet 单细胞高通量筛选平台分选通量高、速度快、成本低,对细胞无损伤,有望对现有的单 B 细胞筛选技术产生降维打击。
分选原理:将单细胞与检测试剂包裹成油包水液滴,短暂孵育后,系统基于液滴荧光信号,通过介电泳力对油包水液滴进行分选。

阳性 B 细胞高通量测序原理
达普生物 Comet 单细胞高通量筛选平台优势:
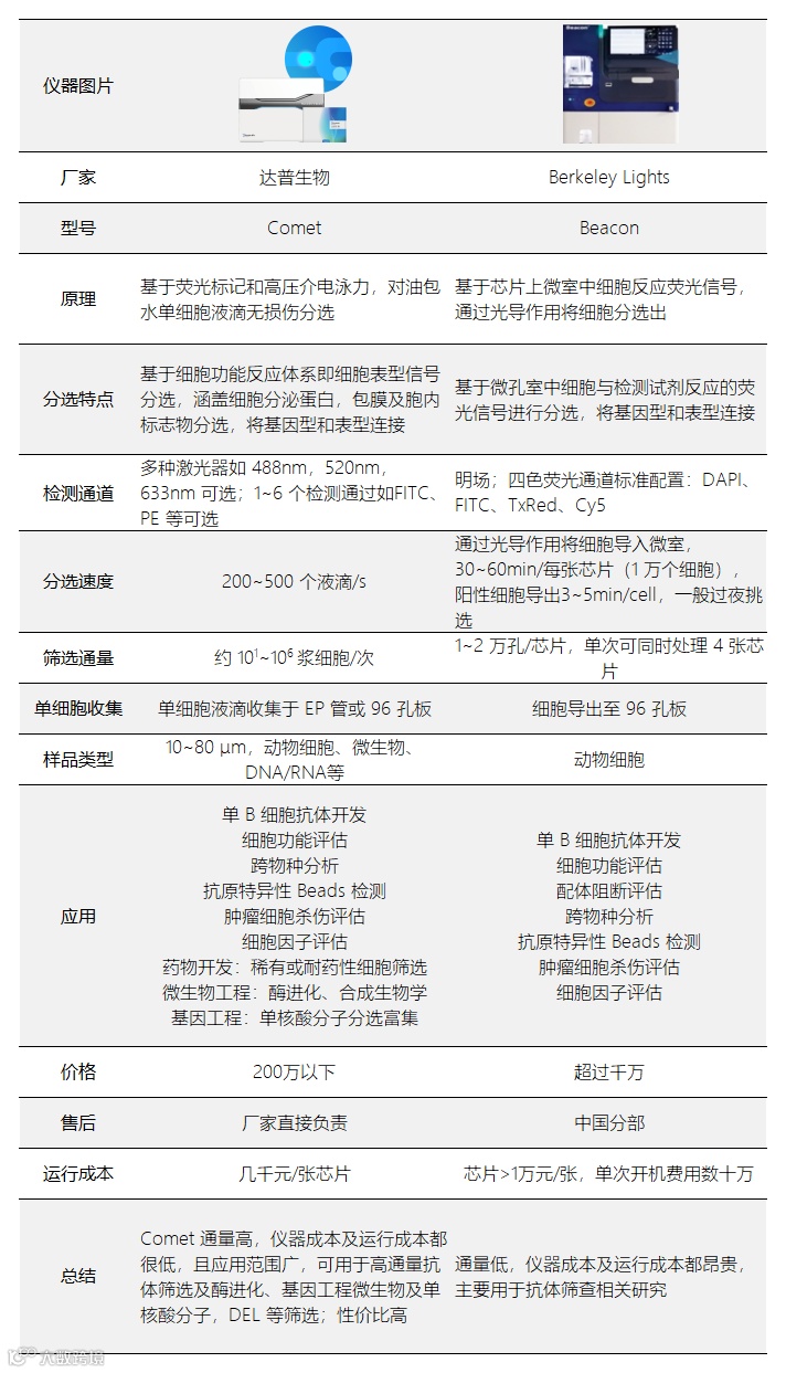
高性价比:相比美国 Berkeley Lights 的 Beacon 系统,达普生物的 Comet 单细胞高通量筛选系统具有运营成本低、筛选通量高等特点。


高诚生物药物智能科学平台(Drug Intelligence and Science,简称DIS™):包括功能筛选、分选(CelliGO™)和多组学免疫细胞分析(AbSolution™),一秒内可处理约 5~10K 液滴,检测方式 10 多种。

液滴生成

信号分析

筛选
CelliGO™——高通量药物发现平台
平台整合了微流控、单细胞分离及测序、微滴反应等多个创新技术,通过从单细胞层面深入研究细胞的表型和基因型,以解析单个细胞特性,从而加速针对癌症、自身免疫疾病、传染病等抗体药物研发。成立 4 年来,高诚生物共开发了 10 多个创新药品种,其中已有 3 个药物进入临床阶段。

(以上信息均来自于高诚生物官网)

下图为 AbCellera 公司的技术与工作流程:

同样是利用液滴微流控作为核心技术做抗体药物发现,AbCellera 可以帮助各种规模的公司进行针对于新靶点药物的开发并降低成本。AbCellera 已经与很多药物开发公司达成合作,应用的领域包括肿瘤学、神经科学、免疫学、眼科学、感染性疾病、皮肤病学等。AbCellera 已经使用液滴微流控技术完成了 170+ 项目的开发,其中有 8 个分子进入临床阶段。


(以上信息均来自于 AbCellera 官网)
(三) 基于微流控腔室技术(Microfluidic chamber-based)
基于液滴微流控的单 B 细胞筛选是指使用小的腔室将候选细胞进行单细胞分离,确保其单克隆性。同时将检测所需底物利用微流控技术放入含有细胞的纳升级腔室内,然后对每个腔室进行基于荧光的拍照、识别与分离。该技术应用者主要以 Berkeley Lights 公司为代表。

Beacon 单 B 细胞分选平台



综上所述,可以看出,各单 B 细胞平台都可以实现对单 B 细胞不同程度的高通量筛选,而基于微流控技术的各平台也展现了其高灵敏度的优势。但能否更高效的应用于新型抗体分子的发现,则需要考虑到抗体药开发是一个整体工程,而不仅仅是筛选 binder,所以 in-chip assay 的能力是需要考虑的关键点:如果单 B 细胞平台能实现从特异性到功能性的筛选、并保证 assay 结果的准确度,则会提高总体筛选的工作效率、减少下游表达验证的工作量、缩短抗体发现的周期。
通过比较可以发现,Beacon 平台在 assay 的种类、操作自动化、结果准确性上面具有一定优势,但其仪器价格在数千万级别,耗材价格较高,运营成本不菲。
但是,对于无论是 CRO 公司还是 biotech 、biopharma 公司,除了上述关键点,更多还需要在日益竞争激烈的市场环境下,综合成本控制及客户对价格的敏感性等因素考虑,以选择合适的平台开展抗体药物开发及服务工作。

各单 B 细胞平台比较

2020 年,全球高通量筛选行业市场规模约 150 亿美元,预计 2025 年有望超过 260 亿美元。到 2027 年,全球高通量筛选市场以 13.25% 的复合年增长率增长 380.5 亿美元。
目前,北美是市场份额的重要贡献者,主要是因为制药公司对研究和开发的重视、对药物检测技术的接受、政府支持和资金以及大量生产高温超导产品和服务的公司。由于化学测试的进步、自动化测试软件和硬件的开发、政府对药物测试的倡议、几个研究中心的研发以及 HTS 数据处理软件的应用热潮,欧洲市场占据了很大的市场份额。亚洲地区高通量筛选技术也在日益普及,市场前景巨大。特别是新冠疫情发生后,推动了高通量筛选(HTS)技术的应用,随着高通量筛选产品用于药物发现,用于各项疾病治疗药物开发的项目的增加将推动市场的增长。
在高通量筛选行业中,过去主要以化合物筛选为主。随着抗体药物行业的欣欣向荣,对于抗体发现的高通量筛选需求巨增。据报道,在 2019~2020 年期间,全球有超过 20 亿美元投入在抗体发现相关的服务以及平台商。值得注意的是,这其中,超过 40% 的投资来自资本市场,这也反映出市场对于抗体发现行业的商业化前景的看好。抗体发现行业同时也是在一个高速增长的阶段,预计全球将以超过 10% 的最高复合年增长率增长,到 2030 年底,全球市场规模将达到 60 亿美元。其中北美是市场份额的主要贡献者,占据超过一半的市场。而新兴市场,如中国和印度将会是高增长率的主要贡献者。
近年来,国内陆续出台国家“十四五”规划纲要、《中国制造 2025》和《医药工业发展规划指南》等政策,将抗体药作为重点发展方向。肿瘤、自身免疫病等疾病,患病率和死亡率逐年增加,释放了大量对抗体药的临床需求。中国目前进行药物高通量筛选的优势首先是化合物来源广泛并且很多为天然来源,其次是对化合物的筛选目的越来越明确,无目的合成的化合物较少。目前高通量筛选初显规模并且药物高通量筛选在中国起步较晚,不过随着高通量筛选技术的引入和迅速研发,极大的推动了创新药物的研究进程。因其能进行快速大量筛选的特点目前创新药物研究的焦点,同时成为一些跨国制药企业、农业化学企业与天然产物研究机构合作和竞争的焦点。高通量筛选技术,是目前药物筛选领域的重要课题,随着高通量筛选研究的不断深入,对高通量筛选技术的评价标准统一和筛选技术创新发展,高通量筛选技术必将在未来的药物研究中发挥越来越重要的作用。高通量的抗体制备,筛选技术不仅可以大大的提高工作效率,而且可能提高双特异抗体筛选的成功率。


