
2020年12月,莱茵科斯特《生产线数字化仿真应用职业技能等级证书》成功入选教育部第四批“1+X”证书制度试点职业教育培训评价组织,助力各大院校培养横跨多个领域、精通先进技术的复合型数字化人才,帮助企业量身定制涵盖升级改造、产线研发、技术支持、人才培养的数字化可持续发展战略,让数字化人才成为提升企业竞争力的核心引擎。
(左划获得更多内容)
技术领先
专业赋能
是高职新增《数字化设计与制造技术》专业、本科新增《智能制造工程技术专业》最核心的组成部分,也是整个装备制造大类专业数字化升级改造的最理想选择。
体系完备
多政策支持
书证融通
中职:工业机器人技术应用、机电技术应用、电气技术应用、机电设备安装与维修、电气运行与控制、数控技术应用、电子与信息技术等专业。
高职:工业机器人技术、机电一体化技术、电气自动化技术、数字化设计与制造技术、智能控制技术、机械制造与自动化、工业过程自动化技术、自动化生产设备应用、机电设备维修与管理、新能源汽车技术等专业。
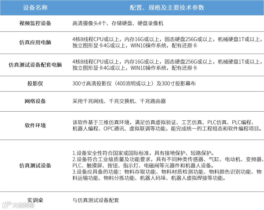
【生产线数字化仿真应用】(中级):主要面向装备制造行业、工业服务行业、工业生产线技术领域的工装夹具设计、工艺流程规划、PLC程序设计、机器人编程、生产线仿真调试等工作岗位,主要完成机器人的动作定义和过程模拟、机器人和自动化设备的仿真联调、生产线工艺技术优化等工作。
【生产线数字化仿真应用】(高级):主要面向装备制造行业、工业服务行业、工业生产线技术领域的制造路线规划与设计、产品研发、装备设计、工艺流程规划与设计等工作岗位,主要完成设备通讯及其控制逻辑仿真调试、单工位多机器人工作仿真调试、生产线设备的虚实联调、生产单元设计及生产工艺仿真验证等工作。
生产线数字化仿真应用职业技能等级分为三个等级:初级、中级、高级,三个级别依次递进,高级别涵盖低级别职业技能要求。
【生产线数字化仿真应用】初级:能够根据生产线工艺要求对设备(不含机器人) 模型合理分类,对模型中的直线运动和回转运动进行约束和定义,对运动机构建立主从关系及运动限位,使用逻辑配置功能进行动作设置,完成生产线(不含机器人)的时序仿真调试和生产工艺验证。
【生产线数字化仿真应用】中级:能够根据生产线工艺要求对设备模型合理分类, 对模型中的关节进行约束和定义,对相对运动部件建立主从关系及运动限位,使用时序方式进行仿真,对机器人运动路径进行规划,对机器人运动轨迹进行优化和仿真,将机器人程序从仿真环境导出并进行物理调试,完成生产线(含机器人) 的虚拟调试和生产工艺验证。
【生产线数字化仿真应用】高级:能够根据生产线工艺要求对设备模型进行设置及时序仿真,对单工位多机器人运动轨迹进行优化和仿真,设置机器人与智能设备之间的通讯,设置软硬件之间的 OPC 通讯,进行复杂生产线的虚实联调,完成生产线设计方案和生产工艺的评估及优化。


(初级)

(中级)



-
中德两国教企专家共同研发的活页式、实践型、项目化教材; -
紧跟新技术、新标准、新工艺、新业态,取材工业现场经典案例; -
体现企业化思维,重视标准规范应用,重视成本质量和安全环保意识; -
基于“能力体系”的课程开发理念,注重培养学员解决问题的能力和学习创新能力,能够帮助学生更好的适应智能制造时代未来工业现场的要求; -
配合以行动为导向的“做中学”教学方法。

1
省教育厅、直辖市教委发布申报通知文件。
2
教育局、相关院校接受文件精神。
3
校教育处发布关于申报本年“1+X证书”试点的通知。
4
相关学院下载“1+X”申报标准及要求。
5
阅读要求,填写申报材料。
6
发送给教务处。
7
教务处审核后统一提交上传。
8
省相关部门公示试点院校及专业名单。
9
入围院校学院签订试点协议,组织学习考试。
请登录教育部1+X职业技能等级信息管理服务平台:https://vslc.ncb.edu.cn/csr-home



联系方式



