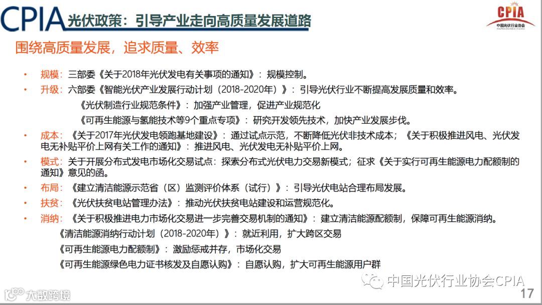
2019年1月17日,“光伏行业2018年发展回顾与2019年形势展望研讨会”上,中国光伏行业协会副理事长兼秘书长王勃华对2018年我国光伏产业发展情况做了精彩回顾并对2019年的发展形势做出了展望。
详细PPT内容如下:

































(本文资料来源 中国光伏行业协会)
维旺合纵科技2019年1月17日,“光伏行业2018年发展回顾与2019年形势展望研讨会”上,中国光伏行业协会副理事长兼秘书长王勃华对2018年我国光伏产业发展情况做了精彩回顾并对2019年的发展形势做出了展望。
详细PPT内容如下:

































(本文资料来源 中国光伏行业协会)