近年来,中国的智慧城市进入爆发式增长。智慧城市发展理念得到普及,形成了从智慧家庭、智慧社区、智慧城市到智慧社会的全方位智慧理念,智慧城市建设标准逐渐完善。各地公共服务数字化程度得到明显提升,通过数据中心、各类平台和应用的建设,城市管理效率、政府办公效率、民生服务效率得到提高。城市治理模式得到创新,城市网格化管理、城市运营指挥中心、参与式规划等新模式得到应用。同时,智慧城市发展尚存挑战,用户体验待改进、发展碎片化、可持续运营能力不强等问题普遍存在。
作为智慧城市领域发展的领军 ICT 企业,华为力求以本文讲述对未来城市形态的设想,分析城市的核心需求和发展痛点,并以此展开阐述智慧城市的理念。
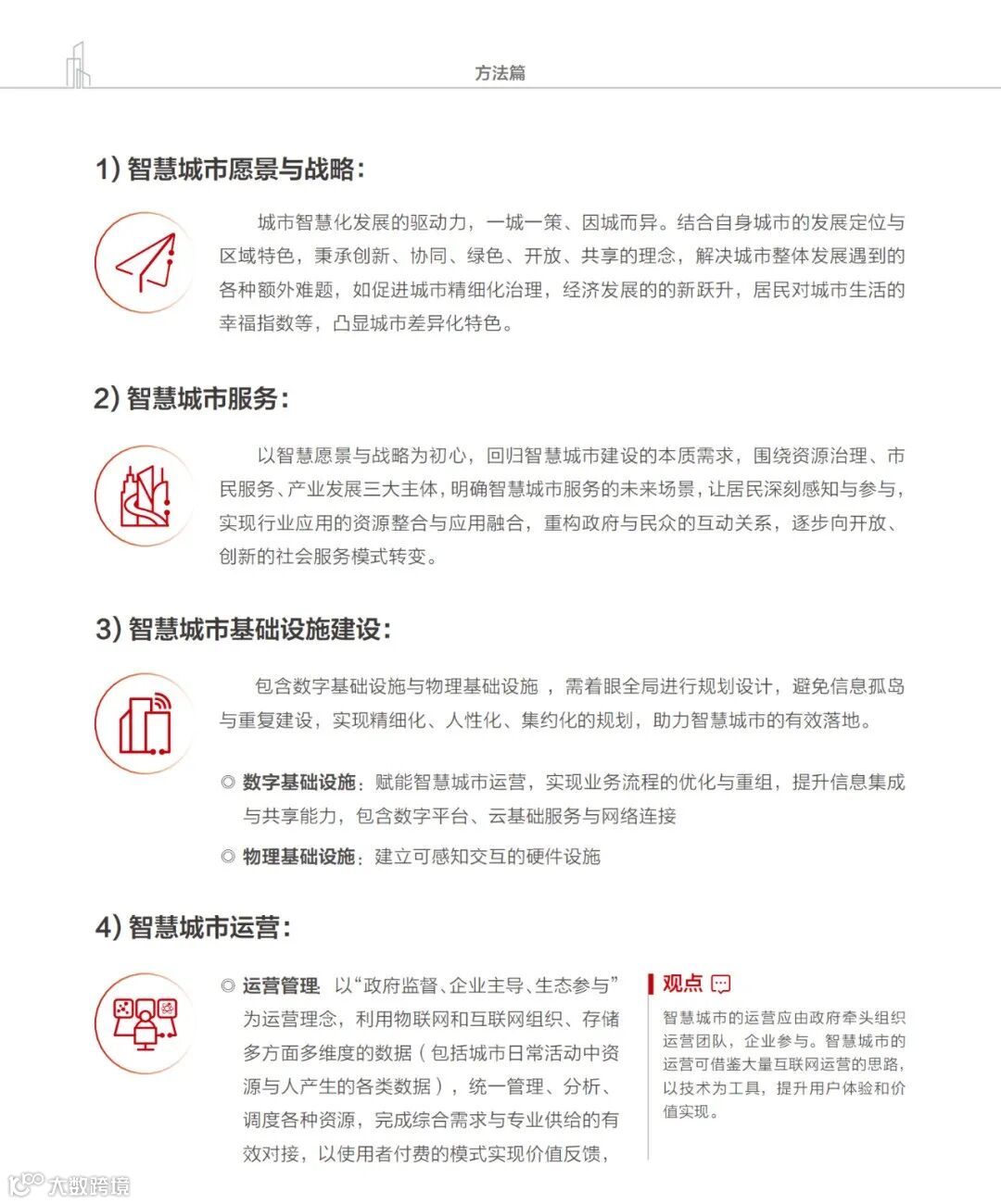
在这一理念的基础上,华为与分析师机构联合发布的《智慧城市未来发展白皮书》中对智慧城市的理念进行了详细阐述,以深圳作为智慧城市典型的成功建设和运营经验,提出了智慧城市的参考框架、评价模型和技术方案架构。分为三大篇:理念篇、方法篇、建设篇。并介绍深圳在交通、政务等领域的的成功建设和运营经验。
以下是报告部分内容















(来源:华为,版权归作者所有)


