住房和城乡建设部7月11日发布公告,批准国家标准《绿色建筑评价标准》(GB/T50378-2019)局部修订的条文,自2024年10月1日起实施。

局部修订说明
本次局部修订工作是依据《住房和城乡建设部关于印发2022年工程建设规范标准编制及相关工作计划的通知》(建标函〔2022〕21号),由中国建筑科学研究院有限公司、上海建科集团股份有限公司会同有关单位共同完成。
本次局部修订的主要内容包括:(1)与现行强制性工程建设规范相协调;(2)强化绿色建筑的碳减排性能要求;(3)优化实施效果,与现行相关标准进行协调。
本次局部修订共56条,分别为第3.1.2、3.1.6、3.2.4、3.2.6、3.2.8、4.1.9、4.2.8、5.1.4、5.1.4A、5.1.5、5.1.7、5.1.10、5.2.1、5.2.3、5.2.6、5.2.7、5.2.8、5.2.9、5.2.10、6.1.7、6.2.2、6.2.10、6.2.12、6.2.13、7.1.2、7.1.4、7.1.7、7.1.11、7.2.4、7.2.5、7.2.7、7.2.8、7.2.9、7.2.10、7.2.11、7.2.15、7.2.18、8.1.8、8.2.5、8.2.6、8.2.7、8.2.7A、8.2.9、9.2.1、9.2.2、9.2.2A、9.2.3、9.2.3A、9.2.4、9.2.4A、9.2.5、9.2.7、9.2.7A、9.2.8、9.2.9、9.2.10条。
修订要点
绿色建材应用比例纳入绿色建筑评价控制项
修订后,绿色建材应用比例纳入第3章基本规定的3.2.8条控制项要求,一星级、二星级和三星级应分别达到10%、20%和30%。
同时第7章资源节约的7.2.18条绿色建材应用比例得分要求,得4分的比例要求由不低于30%提高至不低于40%。
强化绿色建筑的碳减排性能要求
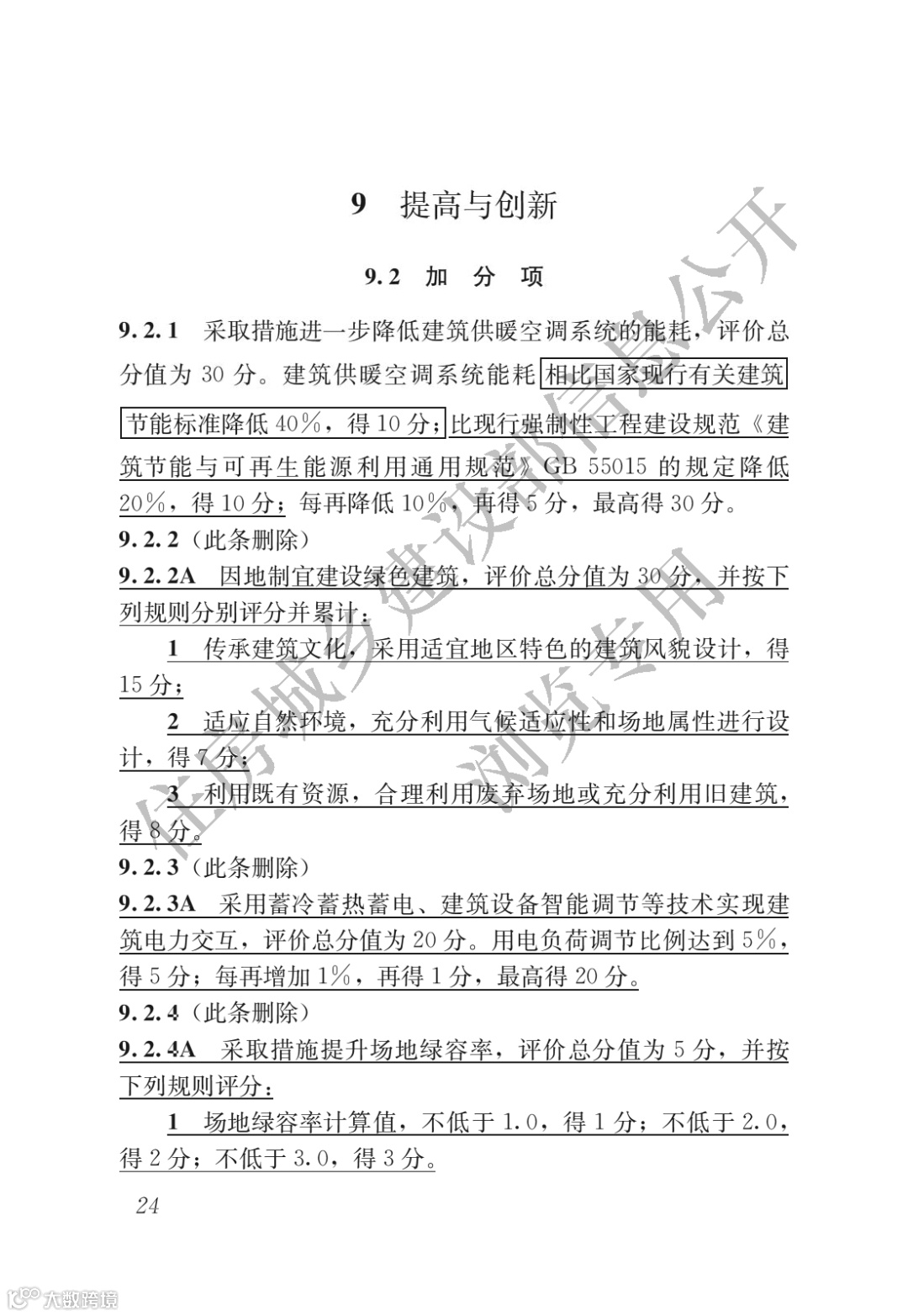
在第9章提高与创新,9.2.7 调整为“采取措施降低建筑全寿命期碳排放强度,评价总分值为30分。降低10%,得10分;每再降低1%,再得1分,最高得 30 分。”
鼓励应用光储直柔等建筑电力交互技术
在第9章提高与创新,9.2.3 增加了采用蓄冷蓄热蓄电、建筑设备智能调节等技术实现建筑电力交互技术的加分项,旨在对建筑蓄能例如光储直柔等技术进行加分鼓励。
统筹考虑建筑全生命周期的能耗,明确设计阶段与运行阶段的评价要求
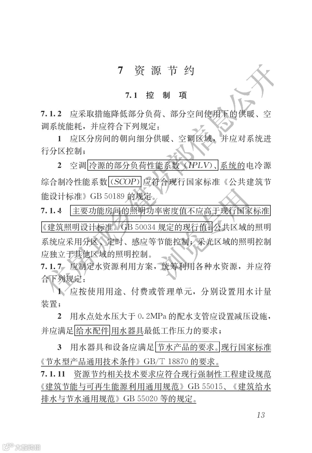
在第7章资源节约,7.2.8对于建筑能耗评分更加清晰,分为设计阶段和运行阶段。
1 建筑设计能耗相比现行强制性工程建设规范《建筑节能与可再生能源利用通用规范》GB 55015降低5%,得6分;降低10%,得8分;降低15%,得10分。
2 建筑运行阶段能耗相比国家现行有关建筑能耗标准降低10%,得6分;降低15%,得8分;降低20%,得10分。
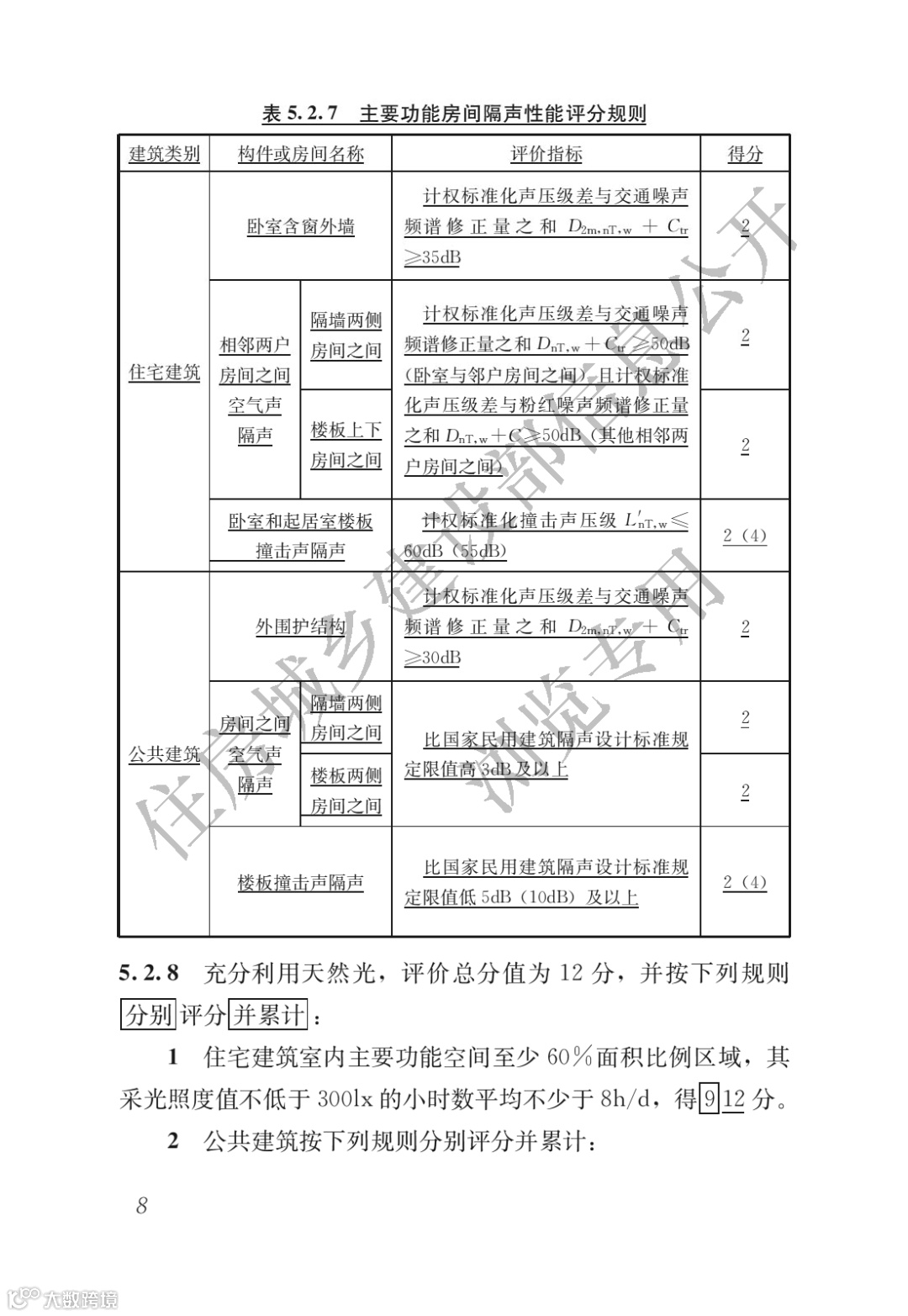
除此之外,《绿色建筑评价标准》(GB/T50378-2019)局部修订还对围护结构,供暖空调系统的冷、热源机组能效,房间隔声性能等处进行了修改,并于2019年之后发布的标准进行协调。
绿色建材连迎重大利好
友绿智库认为,此次《绿色建筑评价标准》(GB/T50378-2019)的局部修订一方面是对于国家双碳战略的响应,另一方面也将对绿色建材行业发展起到巨大推动作用。
7月4日,国务院办公厅印发《政府采购领域“整顿市场秩序、建设法规体系、促进产业发展”三年行动方案(2024—2026年)》的通知,明确提出制定出台面向绿色产品的政府采购支持政策。对获得绿色产品认证或符合政府绿色采购需求标准的产品实施优先采购或者强制采购,促进绿色低碳发展。扩大政府采购支持绿色建材促进建筑品质提升政策实施范围。由48个城市(市辖区)扩大到100个城市(市辖区),要求医院、学校、办公楼、综合体、展览馆、保障性住房以及旧城改造项目等政府采购工程项目强制采购符合标准的绿色建材,并适时研究进一步扩大政策实施范围。加强对政策实施城市的考核督导,确保政策要求落到实处。
绿色建材正在迎来发展的大好时机。
《绿色建筑评价标准》(GB/T50378-2019)局部修订全文如下:

