
“ 灵活用工是人才派遣服务领域的成长型产品,它由派遣公司承担全方位的法定雇主责任,在派遣人数确定、派遣周期、派遣人才的筛选方面都非常灵活的一种用工形式。灵活用工最常见的有两种形式——劳务派遣和全风险外包,但也是大多数人容易混淆的两种形式。”
今天我们就来聊一聊劳务派遣和全风险外包的定义以及它们的区别。
01
—

劳务派遣是指由劳务派遣机构与派遣劳工订立劳动合同,把劳动者派向其他用工单位,再由其用工单位向派遣机构支付一笔服务费用的一种用工形式。劳动力给付的事实发生于派遣劳工与要派企业(实际用工单位)之间,要派企业向劳务派遣机构支付服务费,劳务派遣机构向劳动者支付劳动报酬。
简单来说,就是人员租赁,用人单位租了人力资源公司人使用,用以支付人员工资、社保及管理费。
劳务派遣用工是中国企业用工的补充形式,只能在临时性、辅助性或者替代性的工作岗位上实施。
02
—

全风险外包是指企事业单位将某个岗位的所有人力资源工作完全外包给第三方人力资源服务机构,如员工的招聘、培训、在职管理、离职管理、离职人员的补充、员工各类突发事件的处理、员工绩效管理等人力资源全流程业务外包给专业的外包服务供应商。
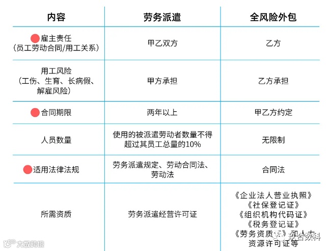
好像这两种模式还是有挺多相似之处,都是员工和人力资源外包公司签订劳动合同,员工完成用工单位分配的工作任务等等,直接放上图表,这样可以更加直观地了解这两种模式的区别具体在哪些方面。

那么,我们企业在与业务外包公司合作之前,应该查询该公司是否有相关的资质。比如说:如果是劳务派遣,要有劳务派遣经营许可证。如果是人事外包,要有人力资源服务许可证。如果是项目外包,企业营业执照上必须包含经营范围。
表格把两种形式的每一项内容都列出来,全风险外包和劳务派遣的区别就一目了然了。可以看出,外包这种形式中,乙方作为雇主方承担雇主责任,乙方也会对员工进行员工关系管理。因此在处理员工关系上,第三方人力资源服务公司的实力对于员工关系的日常管理和应急处理会有很大的影响。
合作请加微信:(Melee456),请注明来意。
【版权与免责声明】如发现内容存在版权问题,烦请提供相关信息发邮件至dongsule@ryxfintech.com,我们将及时沟通与处理。

