
大多数原塑料都含有添加剂,例如,所有的PP和PVC材料都含有加工稳定剂,而且几乎所有的塑料都经过着色处理,塑料中还添加大量的填料和增强剂。
在回收塑料过程中,不同添加剂之间会出现协同效应和反协同效应,但是,大多数情况下,不同来源的混合添加剂之间经常产生消极效果。
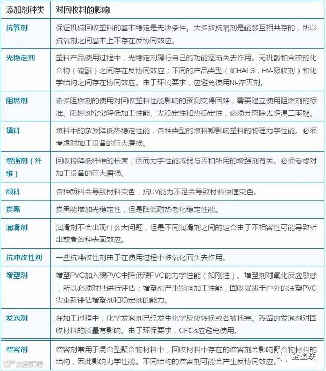
下面我们通过一张表,具体看看添加剂对再生料的影响有哪些?



全塑智联
大多数原塑料都含有添加剂,例如,所有的PP和PVC材料都含有加工稳定剂,而且几乎所有的塑料都经过着色处理,塑料中还添加大量的填料和增强剂。
在回收塑料过程中,不同添加剂之间会出现协同效应和反协同效应,但是,大多数情况下,不同来源的混合添加剂之间经常产生消极效果。
下面我们通过一张表,具体看看添加剂对再生料的影响有哪些?


